| diagram |
|
||||||||||||||||||||||||||||||||||||||||||||
| version | V9_0 | ||||||||||||||||||||||||||||||||||||||||||||
| namespace | http://www.wipo.int/standards/XMLSchema/ST96/GeographicalIndication | ||||||||||||||||||||||||||||||||||||||||||||
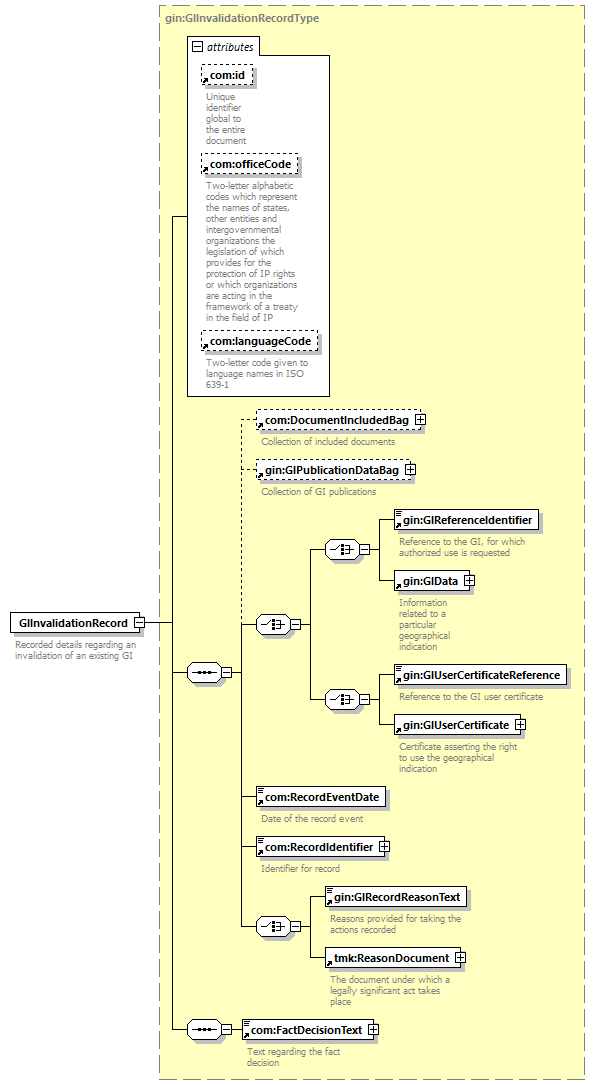
| type | gin:GIInvalidationRecordType | ||||||||||||||||||||||||||||||||||||||||||||
| children | com:DocumentIncludedBag gin:GIPublicationDataBag gin:GIReferenceIdentifier gin:GIData gin:GIUserCertificateReference gin:GIUserCertificate com:RecordEventDate com:RecordIdentifier gin:GIRecordReasonText tmk:ReasonDocument com:FactDecisionText | ||||||||||||||||||||||||||||||||||||||||||||
| used by |
|
||||||||||||||||||||||||||||||||||||||||||||
| attributes |
|
||||||||||||||||||||||||||||||||||||||||||||
| source |
<xsd:element name="GIInvalidationRecord"
type="gin:GIInvalidationRecordType">
<xsd:annotation>
</xsd:element>
<xsd:documentation>
</xsd:annotation>
Recorded details regarding an
invalidation of an existing GI
</xsd:documentation>
|