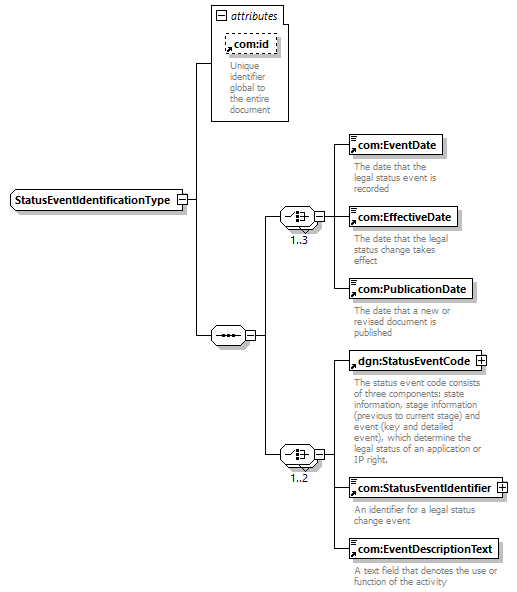
complexType  StatusEventIdentificationType  
diagram
version V8_0
namespace http://www.wipo.int/standards/XMLSchema/ST96/Design
children   com:EventDate com:EffectiveDate com:PublicationDate dgn:StatusEventCode com:StatusEventIdentifier com:EventDescriptionText 
used by
element     dgn:StatusEventIdentification 
attributes
Name   Type   Use   Default   Fixed   annotation
com:id    xsd:ID                
source <xsd:complexType  name="StatusEventIdentificationType">
<xsd:sequence>
<xsd:choice  maxOccurs="3">
<xsd:element  ref="com:EventDate">
</xsd:element> <xsd:element  ref="com:EffectiveDate">
</xsd:element> <xsd:element  ref="com:PublicationDate">
</xsd:element>
</xsd:choice> <xsd:choice  maxOccurs="2">
<xsd:element  ref="dgn:StatusEventCode">
</xsd:element> <xsd:element  ref="com:StatusEventIdentifier">
</xsd:element> <xsd:element  ref="com:EventDescriptionText">
</xsd:element>
</xsd:choice>
</xsd:sequence> <xsd:attribute  ref="com:id">
</xsd:attribute>
</xsd:complexType>