| diagram |
|
||||||||||||||||||||||
| version | V7_0 | ||||||||||||||||||||||
| namespace | http://www.wipo.int/standards/XMLSchema/ST96/Patent | ||||||||||||||||||||||
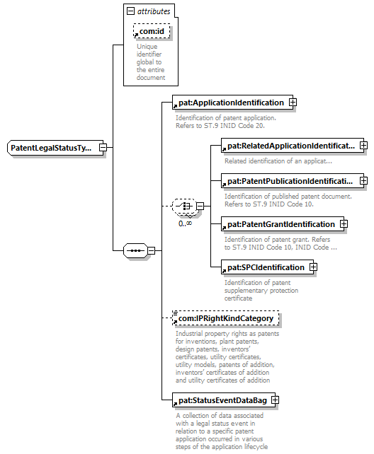
| children | pat:ApplicationIdentification pat:RelatedApplicationIdentification pat:PatentPublicationIdentification pat:PatentGrantIdentification pat:SPCIdentification com:IPRightKindCategory pat:StatusEventDataBag | ||||||||||||||||||||||
| used by |
|
||||||||||||||||||||||
| attributes |
|
||||||||||||||||||||||
| source |
<xsd:complexType name="PatentLegalStatusType">
<xsd:sequence>
</xsd:complexType>
<xsd:element ref="pat:ApplicationIdentification">
</xsd:element> <xsd:choice minOccurs="0"
maxOccurs="unbounded">
</xsd:sequence> <xsd:attribute ref="com:id">
</xsd:attribute>
<xsd:element ref="pat:RelatedApplicationIdentification">
</xsd:element>
<xsd:element ref="pat:PatentPublicationIdentification">
</xsd:element>
<xsd:element ref="pat:PatentGrantIdentification">
</xsd:element>
<xsd:element ref="pat:SPCIdentification">
</xsd:element>
</xsd:choice> <xsd:element ref="com:IPRightKindCategory"
minOccurs="0">
</xsd:element> <xsd:element ref="pat:StatusEventDataBag">
</xsd:element>
|