| diagram |
|
||||||||||||||||||||||||||||||||||||||||||||
| version | V6_0 | ||||||||||||||||||||||||||||||||||||||||||||
| namespace | http://www.wipo.int/standards/XMLSchema/ST96/GeographicalIndication | ||||||||||||||||||||||||||||||||||||||||||||
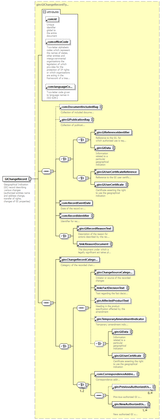
| type | gin:GIChangeRecordType | ||||||||||||||||||||||||||||||||||||||||||||
| children | com:DocumentIncludedBag gin:GIPublicationBag gin:GIReferenceIdentifier gin:GIData gin:GIUserCertificateReference gin:GIUserCertificate com:RecordEventDate com:RecordIdentifier gin:GIRecordReasonText tmk:ReasonDocument gin:ChangeRecordCategory gin:ChangeSourceCategory tmk:FactDecisionText gin:AffectedProductText gin:TemporaryAmendmentIndicator com:CorrespondenceAddress gin:PreviousAuthorizedUser gin:NewAuthorizedUser | ||||||||||||||||||||||||||||||||||||||||||||
| used by |
|
||||||||||||||||||||||||||||||||||||||||||||
| attributes |
|
||||||||||||||||||||||||||||||||||||||||||||
| source |
<xsd:element name="GIChangeRecord"
type="gin:GIChangeRecordType">
<xsd:annotation>
</xsd:element>
<xsd:documentation>
</xsd:annotation>
Geographical Indication (GI) record
describing various changes (authorized entities name and
address change, transfer of rights, changes of GI properties)
</xsd:documentation>
|