| diagram |
|
||||||||||||||||||||||||||||||||||||||||||||
| version | V5_0 | ||||||||||||||||||||||||||||||||||||||||||||
| namespace | http://www.wipo.int/standards/XMLSchema/ST96/GeographicalIndication | ||||||||||||||||||||||||||||||||||||||||||||
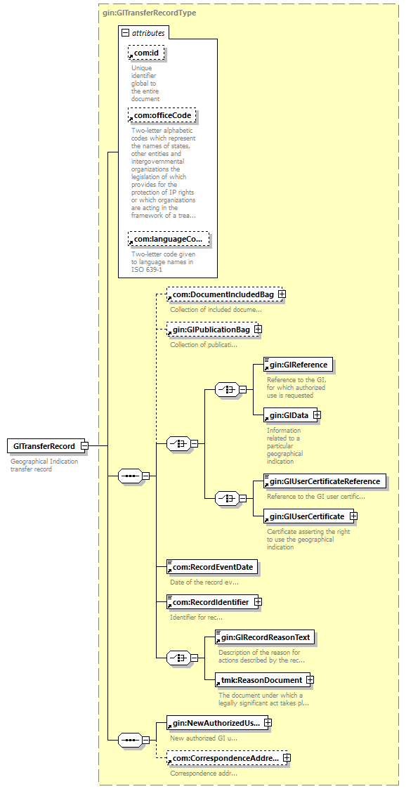
| type | gin:GITransferRecordType | ||||||||||||||||||||||||||||||||||||||||||||
| children | com:DocumentIncludedBag gin:GIPublicationBag gin:GIReference gin:GIData gin:GIUserCertificateReference gin:GIUserCertificate com:RecordEventDate com:RecordIdentifier gin:GIRecordReasonText tmk:ReasonDocument gin:NewAuthorizedUser com:CorrespondenceAddress | ||||||||||||||||||||||||||||||||||||||||||||
| used by |
|
||||||||||||||||||||||||||||||||||||||||||||
| attributes |
|
||||||||||||||||||||||||||||||||||||||||||||
| source |
<xsd:element name="GITransferRecord"
type="gin:GITransferRecordType">
<xsd:annotation>
</xsd:element>
<xsd:documentation>
</xsd:annotation>
Geographical Indication transfer
record
</xsd:documentation>
|