| diagram |
|
||||||||||||||||||||||
| version | V4_0 | ||||||||||||||||||||||
| namespace | http://www.wipo.int/standards/XMLSchema/ST96/Patent | ||||||||||||||||||||||
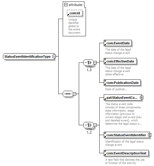
| children | com:EventDate com:EffectiveDate com:PublicationDate pat:StatusEventCode com:StatusEventIdentifier com:EventDescriptionText | ||||||||||||||||||||||
| used by |
|
||||||||||||||||||||||
| attributes |
|
||||||||||||||||||||||
| source |
<xsd:complexType name="StatusEventIdentificationType">
<xsd:sequence>
</xsd:complexType>
<xsd:choice maxOccurs="3">
</xsd:sequence> <xsd:attribute ref="com:id">
</xsd:attribute>
<xsd:element ref="com:EventDate">
</xsd:element>
<xsd:element ref="com:EffectiveDate">
</xsd:element>
<xsd:element ref="com:PublicationDate">
</xsd:element>
</xsd:choice> <xsd:choice maxOccurs="2">
<xsd:element ref="pat:StatusEventCode">
</xsd:element>
<xsd:element ref="com:StatusEventIdentifier">
</xsd:element>
<xsd:element ref="com:EventDescriptionText">
</xsd:element>
</xsd:choice>
|