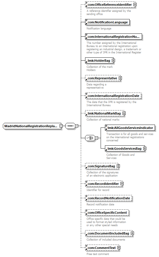
complexType  MadridNationalRegistrationReplacementType  
diagram
version V3_2
namespace http://www.wipo.int/standards/XMLSchema/ST96/Trademark
children   com:OfficeReferenceIdentifier com:NotificationLanguage com:InternationalRegistrationNumber tmk:HolderBag com:Representative com:InternationalRegistrationDate tmk:NationalMarkBag tmk:AllGoodsServicesIndicator tmk:GoodsServicesBag com:SignatureBag com:RecordIdentifier com:RecordNotificationDate com:OfficeSpecificContent com:DocumentIncludedBag com:CommentText 
used by
element     tmk:MadridNationalRegistrationReplacement 
source <xsd:complexType  name="MadridNationalRegistrationReplacementType">
<xsd:sequence>
<xsd:element  ref="com:OfficeReferenceIdentifier"  minOccurs="0">
</xsd:element> <xsd:element  ref="com:NotificationLanguage">
</xsd:element> <xsd:element  ref="com:InternationalRegistrationNumber">
</xsd:element> <xsd:element  ref="tmk:HolderBag">
</xsd:element> <xsd:element  ref="com:Representative"  minOccurs="0">
</xsd:element> <xsd:element  ref="com:InternationalRegistrationDate"  minOccurs="0">
</xsd:element> <xsd:element  ref="tmk:NationalMarkBag"  minOccurs="0">
</xsd:element> <xsd:choice>
<xsd:element  ref="tmk:AllGoodsServicesIndicator">
</xsd:element> <xsd:element  ref="tmk:GoodsServicesBag">
</xsd:element>
</xsd:choice> <xsd:element  ref="com:SignatureBag"  minOccurs="0">
</xsd:element> <xsd:element  ref="com:RecordIdentifier"  minOccurs="0">
</xsd:element> <xsd:element  ref="com:RecordNotificationDate"  minOccurs="0">
</xsd:element> <xsd:element  ref="com:OfficeSpecificContent"  minOccurs="0">
</xsd:element> <xsd:element  ref="com:DocumentIncludedBag"  minOccurs="0">
</xsd:element> <xsd:element  ref="com:CommentText"  minOccurs="0">
</xsd:element>
</xsd:sequence>
</xsd:complexType>