| diagram |
|
||||||||||||||||||||||
| version | V3_2 | ||||||||||||||||||||||
| namespace | http://www.wipo.int/standards/XMLSchema/ST96/Patent | ||||||||||||||||||||||
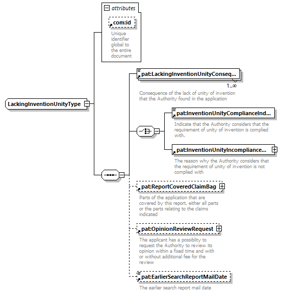
| children | pat:LackingInventionUnityConsequenceCategory pat:InventionUnityComplianceIndicator pat:InventionUnityIncomplianceReason pat:ReportCoveredClaimBag pat:OpinionReviewRequest pat:EarlierSearchReportMailDate | ||||||||||||||||||||||
| used by |
|
||||||||||||||||||||||
| attributes |
|
||||||||||||||||||||||
| source |
<xsd:complexType name="LackingInventionUnityType">
<xsd:sequence>
</xsd:complexType>
<xsd:element ref="pat:LackingInventionUnityConsequenceCategory"
maxOccurs="unbounded">
</xsd:element> <xsd:choice>
</xsd:sequence> <xsd:attribute ref="com:id">
</xsd:attribute>
<xsd:element ref="pat:InventionUnityComplianceIndicator">
</xsd:element>
<xsd:element ref="pat:InventionUnityIncomplianceReason">
</xsd:element>
</xsd:choice> <xsd:element ref="pat:ReportCoveredClaimBag"
minOccurs="0">
</xsd:element> <xsd:element ref="pat:OpinionReviewRequest"
minOccurs="0">
</xsd:element> <xsd:element ref="pat:EarlierSearchReportMailDate"
minOccurs="0">
</xsd:element>
|