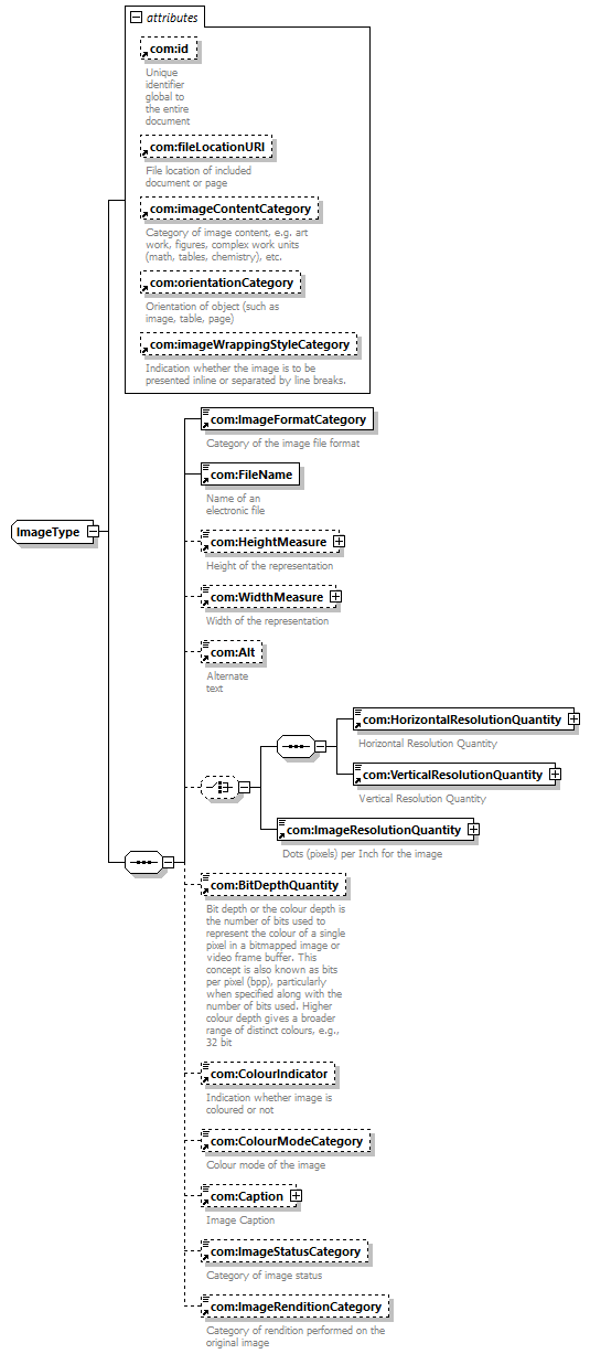
complexType  ImageType  
diagram
version V3_2
namespace http://www.wipo.int/standards/XMLSchema/ST96/Common
children   com:ImageFormatCategory com:FileName com:HeightMeasure com:WidthMeasure com:Alt com:HorizontalResolutionQuantity com:VerticalResolutionQuantity com:ImageResolutionQuantity com:BitDepthQuantity com:ColourIndicator com:ColourModeCategory com:Caption com:ImageStatusCategory com:ImageRenditionCategory 
used by
element     com:Image 
complexType     com:TableImageType 
attributes
Name   Type   Use   Default   Fixed   annotation
com:id    xsd:ID                
com:fileLocationURI    xsd:anyURI                
com:imageContentCategory    com:ImageContentCategoryType                
com:orientationCategory    com:OrientationCategoryType                
com:imageWrappingStyleCategory    com:ImageWrappingStyleCategoryType                
source <xsd:complexType  name="ImageType">
<xsd:sequence>
<xsd:element  ref="com:ImageFormatCategory">
</xsd:element> <xsd:element  ref="com:FileName">
</xsd:element> <xsd:element  ref="com:HeightMeasure"  minOccurs="0">
</xsd:element> <xsd:element  ref="com:WidthMeasure"  minOccurs="0">
</xsd:element> <xsd:element  ref="com:Alt"  minOccurs="0">
</xsd:element> <xsd:choice  minOccurs="0">
<xsd:sequence>
<xsd:element  ref="com:HorizontalResolutionQuantity">
</xsd:element> <xsd:element  ref="com:VerticalResolutionQuantity">
</xsd:element>
</xsd:sequence> <xsd:element  ref="com:ImageResolutionQuantity">
</xsd:element>
</xsd:choice> <xsd:element  ref="com:BitDepthQuantity"  minOccurs="0">
</xsd:element> <xsd:element  ref="com:ColourIndicator"  minOccurs="0">
</xsd:element> <xsd:element  ref="com:ColourModeCategory"  minOccurs="0">
</xsd:element> <xsd:element  ref="com:Caption"  minOccurs="0">
</xsd:element> <xsd:element  ref="com:ImageStatusCategory"  minOccurs="0">
</xsd:element> <xsd:element  ref="com:ImageRenditionCategory"  minOccurs="0">
</xsd:element>
</xsd:sequence> <xsd:attribute  ref="com:id">
</xsd:attribute> <xsd:attribute  ref="com:fileLocationURI">
</xsd:attribute> <xsd:attribute  ref="com:imageContentCategory">
</xsd:attribute> <xsd:attribute  ref="com:orientationCategory">
</xsd:attribute> <xsd:attribute  ref="com:imageWrappingStyleCategory">
</xsd:attribute>
</xsd:complexType>