| diagram | ![]() | ||||||||||||||||||||||
| version | V3_0 | ||||||||||||||||||||||
| namespace | http://www.wipo.int/standards/XMLSchema/ST96/Patent | ||||||||||||||||||||||
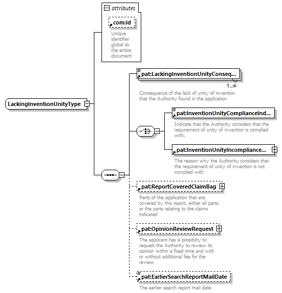
| children | pat:LackingInventionUnityConsequenceCategory pat:InventionUnityComplianceIndicator pat:InventionUnityIncomplianceReason pat:ReportCoveredClaimBag pat:OpinionReviewRequest pat:EarlierSearchReportMailDate | ||||||||||||||||||||||
| used by |
| ||||||||||||||||||||||
| attributes |
| ||||||||||||||||||||||
| source | <xsd:complexType name="LackingInventionUnityType">
<xsd:sequence> </xsd:complexType>
<xsd:element ref="pat:LackingInventionUnityConsequenceCategory" maxOccurs="unbounded"></xsd:element>
<xsd:choice> </xsd:sequence>
<xsd:attribute ref="com:id"></xsd:attribute>
<xsd:element ref="pat:InventionUnityComplianceIndicator"></xsd:element>
<xsd:element ref="pat:InventionUnityIncomplianceReason"></xsd:element>
</xsd:choice>
<xsd:element ref="pat:ReportCoveredClaimBag" minOccurs="0"></xsd:element>
<xsd:element ref="pat:OpinionReviewRequest" minOccurs="0"></xsd:element>
<xsd:element ref="pat:EarlierSearchReportMailDate" minOccurs="0"></xsd:element>
|