| diagram |
 |
| version |
V2_2 |
| namespace |
https://www.wipo.int/standards/XMLSchema/ST96/Patent |
| type |
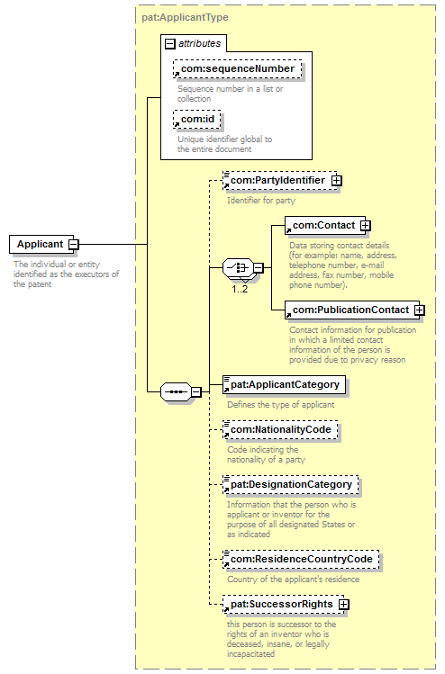
pat:ApplicantType |
| children |
com:PartyIdentifier com:Contact com:PublicationContact pat:ApplicantCategory com:NationalityCode pat:DesignationCategory com:ResidenceCountryCode pat:SuccessorRights |
| used by |
|
| attributes |
|
| source |
<xsd:element name="Applicant" type="pat:ApplicantType"> <xsd:annotation>
|
<xsd:documentation> The individual or entity identified as the executors of the patent </xsd:documentation> |
</xsd:annotation> </xsd:element> |