| diagram |
 |
| version |
V2_1 |
| namespace |
https://www.wipo.int/standards/XMLSchema/ST96/Trademark |
| children |
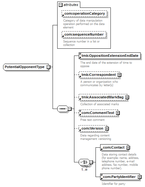
tmk:OppositionExtensionEndDate tmk:Correspondent tmk:AssociatedMarkBag com:CommentText com:Version com:Contact com:PartyIdentifier |
| used by |
|
| attributes |
|
| source |
<xsd:complexType name="PotentialOpponentType"> <xsd:sequence>
|
<xsd:element ref="tmk:OppositionExtensionEndDate"> </xsd:element> |
|
<xsd:element ref="tmk:Correspondent" minOccurs="0"> </xsd:element> |
|
<xsd:element ref="tmk:AssociatedMarkBag" minOccurs="0"> </xsd:element> |
|
<xsd:element ref="com:CommentText" minOccurs="0"> </xsd:element> |
|
<xsd:element ref="com:Version" minOccurs="0"> </xsd:element> |
|
<xsd:choice maxOccurs="unbounded"> <xsd:element ref="com:Contact"/> <xsd:element ref="com:PartyIdentifier"/> </xsd:choice> |
</xsd:sequence> <xsd:attribute ref="com:operationCategory"/> <xsd:attribute ref="com:sequenceNumber"/> </xsd:complexType> |