Chapter 7 Japan
Authors: Chief Judge Ryuichi Shitara (ret.), Judge Koichi Tanaka, Judge Takafumi Kokubu, Judge Aya Takahashi, Eiji Katayama, Koichi Tsujii, Takashi Yamashita, Izumi Hayashi, Yasufumi Shiroyama, Christoph Rademacher, Jonathan Dobinson, Makoto Hattori, Mami Hino, Hideki Takaishi, Yuriko Sagara, Yoshinori Horigome, Masayuki Yamanouchi and Toru Matsuoka
7.1 History of the patent system
This section outlines a brief history of the patent system in Japan, including the patent law, the Japan Patent Office (JPO), the Intellectual Property High Court (IP High Court) and the intellectual property (IP) divisions of other courts.1
7.1.1 History of patent law
The establishment of a patent system in Japan coincided with the opening of the country and its emergence as a modern industrialized nation state during the Meiji era.2 A patent system was considered necessary to support modernization efforts during this period. The Meiji Government enacted a patent law in 1871. However, it was not used and so was abandoned the following year. The first substantial patent law – the Patent Monopoly Act – was enacted on April 18, 1885, and the first patents were granted in August 1885, the very first being for “Hotta’s Method for Rust Stopping Paint and Painting Method.”3 In 1899, Japan became a member of the Paris Convention for the Protection of Industrial Property.4 At this time, foreigners were admitted into the Japanese industrial property system.
A 1921 revision of the patent law formed the basis of the current patent system in Japan. Its provisions included a “first-to-file” system, employee ownership of patent rights and an opposition system.5 The 1921 law was replaced in 1959 by the current Patent Act,6 which has been the subject of a number of amendments, including to ensure compliance with the Patent Cooperation Treaty (PCT).7
7.1.2 Japan Patent Office
The JPO was first established in 1885. Korekiyo Takahashi was its first Director General and was also instrumental in the development of the Patent Monopoly Act of 1885.8 By 1886, the JPO had received 1,384 applications and granted 205 patents. In 1968, Japan became the country with the highest number of patent and utility model applications filed per year – a position it held until 2005.9 When Japan acceded to the PCT in 1978, the JPO became an international searching authority under the PCT.10 The JPO is now one of the world’s largest patent offices, and its examination departments and Trial and Appeal department (TAD) are organized across a wide range of technical fields.11
7.1.3 Patent application trends
The number of patent applications filed with the JPO increased as Japan’s economy grew. However, patent applications have decreased in recent years. For example, in 1970, approximately 459,000 patent applications were filed with the JPO, compared to 289,200 patent applications in 2021.12 As for the number of PCT applications by country of origin, Japanese PCT applications have increased since the ratification of the PCT in 1978, with the exception of 2014, 2020 and 2021. In 2021, 49,040 Japanese applications were filed using the PCT procedure, behind China and the United States of America (U.S.).13
Figure 7.1 shows the total number of patent applications (direct and Patent Cooperation Treaty (PCT) national phase entry) filed in Japan from 2000 to 2021.
Figure 7.1 Patent applications filed in Japan, 2000–2021
Source: WIPO IP Statistics Data Center, available at www3.wipo.int/ipstats/index.htm?tab=patent
7.1.4 History of specialized intellectual property courts
Japanese courts have worked for many years to establish a specialized and expert system to handle cases related to IP rights. The IP High Court and IP divisions of the district courts have developed through a series of steps, the most significant of which are set out below.14
7.1.4.1 Intellectual property divisions of the Tokyo High Court
Prior to the establishment of the IP High Court, IP-related cases were dealt with by specialized divisions of the Tokyo High Court. A 1948 amendment of the Patent Act vested the Tokyo High Court with exclusive jurisdiction in relation to appeals against decisions of the JPO. This led to the creation of the Fifth Special Division in November 1950, which handled all IP-related cases in the Tokyo High Court alongside general civil appeal cases.
In March 1958, a division that specialized in IP and handled only IP-related cases was established as one of the civil divisions of the Tokyo High Court to replace the Fifth Special Division. Over time, the number of specialized divisions increased to four.
A Grand Panel system was introduced by the Act for Partial Revision of the Code of Civil Procedure, etc., which came into effect on April 1, 2004.15 The Grand Panel consists of five judges who hear actions relating to patents (so-called technology-related actions).16 At the same time, the Sixth Special Division was created within the Tokyo High Court to handle Grand Panel cases.
7.1.4.2 Intellectual property divisions of other courts
In 1961, a special division that handled IP-related cases and general civil cases was established within the Tokyo District Court. In 1964, a similar division was established in the Osaka District Court. Currently, the Tokyo District Court has four divisions that specialize in IP-related cases, and the Osaka District Court has two such divisions. The Osaka High Court also has a division that handles IP-related cases as well as general civil cases.17
7.1.4.3 Act for Establishment of the Intellectual Property High Court of 2004
The slowed economy of Japan increased awareness of the need to promote the creation, protection and use of IP in order to revitalize the economy. In June 2001, the Justice System Reform Council released an opinion paper that recommended the reform of various court processes, including those related to cases that required expertise for the purpose of “enhancing comprehensive measures.”18
The Intellectual Property Policy Outline, published in July 2002, included a suggestion for the creation of an exclusive jurisdiction of the Tokyo District Court and the Osaka District Court, so that specialized IP divisions in those courts could function as an independent “patent court.”19 These recommendations led to discussions of the possibility of creating an IP High Court to enhance the resolution of litigated disputes relating to IP rights.
In June 2004, the Act for Establishment of the Intellectual Property High Court was enacted.20 The purpose of the Act was to increase the effectiveness and efficiency of court proceedings for IP-related cases and to foster a specialized judicial system. The IP High Court was established on April 1, 2005, as a special branch of the Tokyo High Court. At this time, the four specialized divisions for IP-related cases and the Sixth Special Division of the Tokyo High Court were converted into four divisions and a Special Division of the IP High Court.
As of July 2021, the Grand Panel of the IP High Court has delivered 14 judgments.
7.2 The Japan Patent Office and administrative review proceedings
7.2.1 The Japan Patent Office
The JPO is the administrative agency of the Government of Japan responsible for the administration of industrial property laws, including the Patent Act. It is headed by a commissioner and includes examination departments, which examine patent applications,21 and a TAD, which conducts trial and appeal processes related to the validity and scope of granted patents.22
The JPO is one of the world’s largest patent offices. In terms of a global comparison, the JPO generally receives the third-highest number of patent applications per year, behind the China National Intellectual Property Administration and the United States Patent and Trademark Office.23 It also cooperates with other countries on the protection and exploitation of IP rights. For example, in 2021, the JPO issued 48,502 international search reports under the PCT as an international searching authority and 1,562 international preliminary examination reports as an international preliminary examining authority.24
7.2.2 Examiners and the examination of patent applications
The JPO’s examination departments are organized into four technical fields: physics, optics and social infrastructure; mechanical technology; chemistry, life science and material science; and electronic technology.25 JPO examiners are experts in technology and patent law, and are responsible for the examination of patent applications to ensure compliance with the requirements set out in the Patent Act.
Examinations are conducted in accordance with the Examination Guidelines for Patent and Utility Model in Japan (“Examination Guidelines”).26 The Examination Guidelines are prepared by the JPO to help ensure consistent decisions and transparent processes and to address a range of matters, including the principles and procedures of examination, the requirements for patentability, descriptions and claims, priority, applications written in foreign languages, and the extension of the patent term. An English version of the Examination Guidelines is available on the JPO’s website.
An examiner must refuse a patent application if it does not comply with the requirements set out in the Patent Act. However, before reaching that decision, an examiner must notify the applicant of the grounds for refusing the application and give them an opportunity to submit a written opinion within a specified period of time.27
7.2.3 The Trial and Appeal department
The TAD of the JPO is comprised of 38 boards arranged across technical fields. Of these, 33 boards oversee patents and utility models.28 The remaining boards are the design board and four trademark boards.29 The TAD has two important roles:
7.2.3.1 Appeals against examiner decisions
This role of the TAD in appeals involves determining whether an examination conducted by the JPO’s examination department was appropriate and ensuring the accuracy of the granted patent right. In particular, the TAD examines demandant appeals against an examiner’s decision of refusal (sometimes referred to as a “decision of rejection”).30 Appeals against an examiner’s decision of refusal play an important role in ensuring the appropriate examination of patent applications.
The TAD is also responsible for examining oppositions to the grant of a patent. A third party may file an opposition to a patent within six months from the publication date of a gazette containing the patent.31 Oppositions to the grant of a patent help ensure the accuracy of a patent right.32
7.2.3.2 Resolution of disputes
The TAD’s dispute resolution role includes:
-
determining the validity of patent rights (trials for invalidation);
-
correcting the scope of patent claims (trials for correction); and
-
providing an official advisory opinion in relation to the technical scope of a patented invention (Hantei (advisory opinion)).
In a trial for invalidation, an interested person in relation to a granted patent files a request with the JPO for a trial decision that the patent is invalid, indicating the reasons why the patent should be invalidated.33 A trial for invalidation is a means of invalidating a patent that should not have been granted and deeming that it never existed.34
In a trial for correction, a patentee files a request with the JPO to correct the scope of patent claims.35 However, a request for a trial for correction cannot be filed in the period between when an invalidation trial has become pending at the JPO and the time when the trial decision has become final and binding. Instead, a request for correction may only be filed at a prescribed time within this period.36
In Hantei, at the request of a party, the TAD delivers and then publishes an official advisory opinion with respect to the technical scope of a patented invention.37
The TAD conducts proceedings for appeals against an examiner’s decision of refusal, oppositions to the grant of patents, trials for invalidation, trials for correction and Hantei in accordance with the Manual for Trial and Appeal Proceedings (“Manual for Proceedings”), the Examination Guidelines, court decisions and other trial and appeal decisions.
7.2.3.3 Administrative patent judges, executive advisors and consultants
TAD proceedings are conducted by administrative patent judges who have a technical background. They are experts in particular technologies and are required to have more than 10 years of experience in patent examination. As of June 2021, there were approximately 380 administrative patent judges.
Administrative patent judges are able to hear explanations of technical matters directly from inventors in oral proceedings or via oral inquiries and interviews. Administrative patent judges who are experts in a relevant specialized field may also be appointed to a panel in cases that involve complex technologies.
Administrative patent judges are provided legal support by part-time executive advisors on trials and appeals, who have experience as judges and lawyers, and full-time consultants on trial decisions and court judgments, who consult with administrative patent judges in relation to individual cases.
7.2.3.4 Appeal of Trial and Appeal department decisions to the Intellectual Property High Court
Persons may file a revocation action (an administrative lawsuit) with the IP High Court against the following TAD decisions: an appeal decision to refuse an invention in an appeal against an examiner’s decision of refusal; a decision to revoke a patent in an opposition to the grant of a patent; or a trial decision in either a trial for invalidation or a trial for correction. The IP High Court’s exclusive jurisdiction in relation to these lawsuits and its key personnel are discussed in Section 7.4.
7.2.4 Patent validity and scope: the Japan Patent Office’s trial and appeal system
This section outlines the trial and appeal system administered by the TAD of the JPO. This section first sets out some features that are common to JPO trial and appeal processes concerning patents. It then describes the following processes that relate to patent validity and scope: appeals against an examiner’s decision of refusal, oppositions to the grant of a patent, trials for invalidation and trials for correction.38 The Hantei (infringement advisory opinion) system is also described.
7.2.4.1 Common features of the Japan Patent Office’s trial and appeal processes
JPO examiners are responsible for the examination of patent applications to ensure compliance with the requirements set out in the Patent Act. Examinations are conducted in accordance with the Examination Guidelines.39
The TAD of the JPO conducts a number of trials and appeals. Panels of administrative patent judges may examine appeals against an examiner’s decision to refuse a patent application, as well as oppositions to the grant of a patent. They also conduct trial proceedings, including trials for correction of the scope of patent claims and trials for invalidation to determine the validity of patent rights. On request, the TAD may also provide Hantei, a nonbinding official infringement advisory opinion in relation to the technical scope of a patented invention.40
7.2.4.1.1 Formality check
When demandants file a request for a trial or an appeal with the TAD of the JPO, trial clerks will first conduct a formality check to assess, for example, whether the purpose of and reason for the request is stated, whether the fees have been paid and whether the necessary documents, such as a power of attorney, are attached. After completing a formality check, the trial clerks will send the requested cases to the specialized TAD board in charge of the proceedings.41
7.2.4.1.2 Panels of administrative patent judges and ex officio proceedings
Appeals and trials are conducted by a panel consisting of three or five administrative patent judges.42 Ex officio proceedings allow a panel to investigate facts and examine evidence on its own authority.43
7.2.4.1.3 The Manual for Trial and Appeal Proceedings
Administrative patent judges conduct trial and appeal proceedings in accordance with the procedures set out in the Manual for Proceedings, as well as the Examination Guidelines, court decisions and other trial and appeal decisions.
The JPO prepares and publishes the Manual for Proceedings to ensure:
-
a uniform understanding within the TAD of the purpose of laws and regulations and their interpretation in court decisions and other trial and appeal decisions;
-
consistent and transparent trial and appeal procedures and decisions; and
-
fair and accurate trial and appeal decisions.
An English version of parts of the Manual for Proceedings is available on the JPO’s website.44
7.2.4.1.4 Evidence
Parties may submit evidence to the JPO up until the conclusion of a trial or appeal process. Where there is evidence, the parties must state the means of proof in a written request for trial or appeal or a written reply and attach the evidence. When submitting evidence, the evidence and its relationship with the facts to be proved must be identified in writing.
Documentary evidence – including patent gazettes, books, magazines, academic journals, catalogs, blueprints, order forms and delivery slips – is usually submitted as a means of proof. When submitting a document prepared in a foreign language, the parties must attach a translation of the text of the part to be examined.
The examination of witnesses is possible in a trial for invalidation. Evidence may be obtained by hearing expert opinion and inspecting evidence, applying the rules of civil procedure. Panels of administrative patent judges may also examine a witness via videoconference.
A panel may preserve evidence in accordance with the rules of civil procedure if it finds that it will be difficult to use the evidence unless the examination of evidence is conducted in advance.45
7.2.4.1.5 Claim construction
A panel must specify the claimed invention based on the description of the claims. The panel construes the claims by referring to the description, drawings and common general knowledge in the technical field of the claimed invention at the time of filing. Even if the invention specified in the description of the claims and the invention described in the description or drawings do not correspond, the panel must not specify the claimed invention based only on the latter: the matters described in the claims must always be taken into consideration.46
7.2.4.2 Appeal against an examiner’s decision of refusal
An applicant who is dissatisfied with a JPO examiner’s decision of refusal (sometimes referred to as a “decision of rejection”) may file a request for appeal against the decision within three months (four months for a party residing outside of Japan) from the date on which a certified copy of the examiner’s decision was served.47
If a person has been unable to file an appeal against refusal within the prescribed period due to reasons beyond the person’s control, they may file an appeal within 14 days (or within two months, if the person is an overseas resident) after the date on which those reasons cease to exist but no later than six months after the end of that period.48
An appeal against an examiner’s decision of refusal is an ex parte appeal initiated by an appellant (a demandant) against the JPO. It is conducted by a panel of administrative patent judges as documentary proceedings.49 If a panel determines that the decision was inappropriate, it may conduct an ex officio investigation to determine whether there are other reasons for refusal.50 If the examiner’s decision is affirmed, the appellant may file an action with the IP High Court to revoke the appeal decision.51 Figure 7.2 summarizes this process.
Figure 7.2 Appeal against an examiner’s decision of refusal
Source: Adapted from TAD, Handbook, at 6.
In 2021, the JPO received 16,894 requests for an appeal against an examiner’s decision of refusal. The JPO has reported that the rate of successful appeals resulting in the grant of a patent has increased since 2012, reaching 77 percent in 2021.52
7.2.4.3 Opposition to the grant of a patent
Any person may file an opposition to the grant of a patent with the JPO. Oppositions do not require any “interest” on the part of the demandant.53 However, anonymous patent oppositions are not possible.54
Opposition to the grant of a patent may be made on a number of grounds, including, for example, that the patent claims an invention that falls under prior art within Japan or a foreign country at the time of the patent application’s filing.55
An opposition must be filed no later than six months from the publication of a gazette containing the patent. If a patent has two or more claims, an opposition to a granted patent may be filed for each claim.56
The opposition to the grant of a patent process may be conducted by a panel consisting of three or five administrative patent judges (see Figure 7.3). However, it is usually conducted by a panel consisting of three administrative patent judges as documentary proceedings.57
Figure 7.3 Opposition to the grant of a patent
Source: Adapted from TAD, JPO (2020), at 8.
This process is conducted between the JPO and a patentee.58 The JPO has noted that this is to ease any procedural burden on demandants, making it easier for them to use the process.59 A demandant is entitled to express their opinion if requested by the JPO and may submit a written opinion if the patentee files a request for correction.60
A panel will examine only the claims to which an opposition to the granted patent is filed and will conduct the examination on the basis of the reasons and evidence pleaded by the demandant.61 However, the panel may examine reasons that have not been pleaded in ex officio proceedings.62 A decision to invoke ex officio proceedings must take into consideration the public interest, the purpose of the process, any delay in the proceedings, and a possible accurate determination as a result of the ex officio examination of the evidence.63
A panel must make a ruling that a patent is to be revoked if the grounds for opposition of the grant of the patent are established. A patent right is deemed never to have existed once a revocation decision becomes final and binding.64 If a panel intends to render a revocation decision, the judge must notify the patentee and any intervenors of the grounds and provide them an opportunity to submit a written opinion within a reasonable specified period of time. The patentee may file a request for a correction of the description, claims or drawings attached to the written application only within this period.65
If a panel decides to revoke a patent, the patentee may file an action to revoke that decision with the IP High Court, naming the Commissioner of the JPO as a defendant. However, if the administrative patent judges make a decision to maintain the patent, the decision becomes final and binding upon service of a certified copy of the decision, and the parties who filed the opposition may not file a revocation action against the decision.66
The number of requests for oppositions to the grant of a patent increased between 2015 (264 requests) and 2017 (1,251 requests). The number slightly decreased between 2018 (1,075 requests) and 2020 (1,029 requests), but increased again in 2021 (1,260 requests).67 The JPO has reported that, out of the 4,977 opposition cases decided between April 2015 and December 2018, 32.3 percent of patents were maintained without corrections, 45.3 percent were maintained with corrections, and 10.2 percent were revoked.68
7.2.4.4 Trial for correction
A patentee may file a request for a trial for correction to correct the claims, description or drawings of the patent.69 Trials for correction are ex parte proceedings conducted by a panel of administrative patent judges as documentary proceedings (see Figure 7.4).
Figure 7.4 Trial for correction
Source: Adapted from TAD, Handbook, at 13.
A trial for correction allows a patentee to voluntarily correct the claims, description or drawings attached to an application. A correction is usually requested as a preventive measure to guard the patent against a trial for invalidation when a patent is partially defective or to preclude a dispute by clarifying an ambiguous part within the patent.
A request for correction in a trial for invalidation or in an opposition to the grant of a patent allows the correction of claims or drawings as a patentee’s means of defending the validity of the patent during such proceedings.70
Article 126(1) of the Patent Act provides that the corrections that may be requested in a trial for correction are limited to the following: a restriction of the claims, correction of errors or mistranslations, clarification of any ambiguous statement, or rewriting a claim that cites the preceding claim so that it does not cite the preceding claim.71
A request for a correction trial may not be filed between the time that a trial for invalidation or an opposition to the grant of a patent is pending before the JPO and the time that the ruling on the trial or opposition becomes final and binding.72 However, a request for correction may be filed at a prescribed time during this period.73
A request for a trial for correction may be filed even after the forfeiture of the patent right. However, this does not apply after a patent has been revoked by a revocation decision or invalidated by a trial for invalidation.74
Where a request for a trial for correction does not correspond to one of the purposes in Article 126(1) of the Patent Act or does not comply with other requirements, the chief administrative patent judge must notify the patentee of these reasons and provide the patentee an opportunity to submit a written opinion by designating an adequate time limit.75
Where a written opinion has not been submitted within a designated time limit, or a written opinion has been submitted but not adopted, a notice of the conclusion of proceedings is issued, and a trial decision of disapproval (in some cases, partial approval) of the request must be made.76
Where the purpose of the request described in a written request for trial has been amended in response to the notice of reasons for rejecting a request for correction, and the gist of the written request has not been changed by the amendment, the amended purpose of the request will be further examined. Where the gist of the written request has changed as a result of the amendment, the amendment will not be adopted, and a trial decision will be made by issuing a notice of the conclusion of proceedings. In this case, the reasons for the trial decision must contain the refusal of the amendment and reasons.77
If a decision is made to allow a correction (either as a result of a trial or a request for correction) and that decision has become final and binding, the following are deemed to have been made based on the corrected claims, descriptions or drawings with retroactive effect: the filing and publication of the patent application; the examiner’s decision or a trial or appeal decision to the effect that the patent is to be granted; and the registration of the patent right.78
In 2021, the JPO received 196 requests for a trial for correction.79
7.2.4.5 Trial for invalidation
Interested persons may file a request for a trial for invalidation if they wish to invalidate a patent that should not have been granted, with binding legal effect as to third parties. In 2021, there were 106 requests for a trial for the invalidation of a patent.80 Trials for invalidation are to be distinguished from the “defense of invalidity,” which may be raised in patent infringement lawsuits.81
7.2.4.5.1 Grounds for invalidation
Reasons for invalidation are any reason or fact invalidating a right. Such reasons are limited to the statutory reasons for invalidation under Article 123(1) of the Patent Act.82 If a patent falls under any of the following items – set out as an exhaustive list in Article 123(1)(i)–(viii) – a request for a trial for patent invalidation may be filed (if the request involves two or more claims, it may be filed on a claim-by-claim basis):
-
the patent has been granted on a patent application (excluding an application written in a foreign language) with an amendment that does not comply with the requirements stipulated in Article 17-2(3) (i.e., any amendment of the description, scope of claims or drawings must be made within the scope of the matters described in the description, scope of claims or drawings originally attached to the application);
-
the patent has been granted in violation of Article 25 (enjoyment of rights by foreign nationals), Articles 29 and 29-2 (conditions for patentability), Article 32 (unpatentable inventions, such as those likely to disrupt public order, corrupt public morals or harm public health) or Article 38 (joint applications), or Article 39(1)–(4) (prior application; if the patent has been obtained in violation of Article 38, excluding if the transfer of a patent right under that patent has been registered based on a request under Article 74(1));
-
the patent has been granted in violation of a treaty;
-
the patent has been granted on a patent application not complying with the requirements stipulated in Article 36(4)(i) or Article 36(6) (excluding Article 36(6)(iv)), which address the requirements for statements of the detailed explanation of the invention and statements of claims;
-
the matters stated in the description, claims or drawings attached to the application written in a foreign language are not within the scope of matters stated in foreign-language documents;
-
the patent has been granted on a patent application filed by a person that does not have the right to the grant of a patent for the invention (excluding when the transfer of a patent right under the patent has been registered based on a request under Article 74(1));
-
after being granted a patent, the patentee comes to fall under a category of person that is not permitted the enjoyment of a patent right pursuant to Article 25, or the patent comes to violate a treaty after being granted; or
-
the correction of the description, claims or drawings attached to the written application for the patent have been obtained in violation of the proviso to Article 126(1), Article 126(5)–(7) (including as applied mutatis mutandis pursuant to Article 120-5(9) or Article 134-2(9)), the provisos to Article 120-5(2) or Article 134-2(1).
No other reasons outside the statutory provisions constitute a reason for the request of a trial for invalidation.83
7.2.4.5.2 Parties
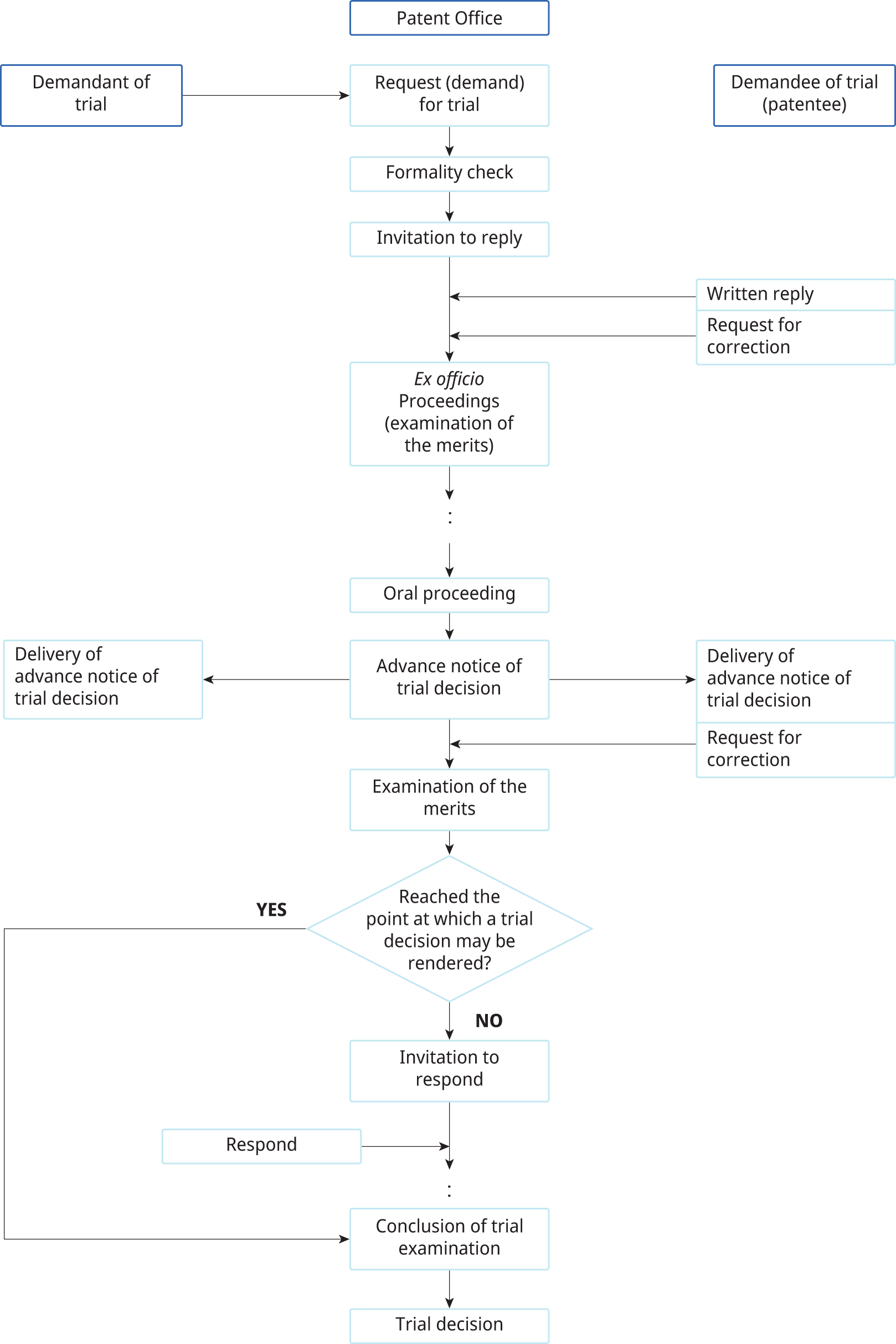
Trials for invalidation are inter partes trials, involving a demandant (an interested person in relation to a granted patent) and demandee (the patentee). A trial for invalidation is conducted by a panel of either three or five TAD administrative patent judges.84 The process commences when a demandant files a request with the JPO for a trial for patent invalidation, indicating the reasons why a patent should be invalidated. The demandant may file such a request any time after the registration of the establishment of a patent right.85
Only an “interested person” may file a request for a trial for invalidation.86 Whether a person is an “interested person” is determined on a case-by-case basis. The court has indicated that an interested person may include a person who is being sued for patent infringement or a person who manufactures the same kind of product as the patented invention.87
Furthermore, persons who claim a legitimate right to obtain a patent can request a trial for invalidation on the grounds that the patent has been granted:
-
in violation of the joint application requirements under Article 38 of the Patent Act; or
-
on a patent application filed by a person who is not the inventor and has not succeeded to the right to obtain a patent for that invention (usurped application).88
Persons having a legitimate right to obtain a patent include those who are actual co-owners of the right to obtain a patent and persons to whom the right to obtain a patent has been transferred by the actual inventor.
Figure 7.5 provides an overview of this process. A number of the steps in this process are discussed in detail below.
Figure 7.5 Trial for the invalidation of a patent
Source: Adapted from JPO (2020), s. 51–03 fig 1–1 and 1–2.
7.2.4.5.3 Patentee written reply and request for correction
After a demandant files a request for a trial for invalidation, a patentee may submit written replies and file a request for correction to protect their patent rights. In the written reply, the patentee will respond to the arguments made by the demandant in the request for a trial.
Patentees may request a correction of descriptions, claims or drawings to clarify and correct the scope of claims and to avoid invalidation. The corrections that may be requested include, for example, restriction of the claims and clarification of ambiguous statements. When a correction decision becomes final and binding, the original registration of the establishment of a patent right is deemed to have been made based on the corrected claims.89
A request for correction:
-
must identify the purpose of the correction (restriction of the scope of claims, correction of errors or incorrect translations, clarification of an ambiguous description etc.);
-
must not add any new matter;
-
must not substantially expand or change the scope of claims; and
-
must fulfill the requirements for independent patentability.
Time limits apply to when corrections may be requested. For example, a patentee (demandee) may only file a request for correction within the time limit for submitting a written reply after receiving duplicates of the written request (i.e., within the first opportunity to reply to the alleged reasons for invalidation) or after the chief administrative patent judge provides advance notice of a trial decision.90
7.2.4.5.4 Demandant response to patentee response
After demandants file a request for a trial for invalidation, they may submit written responses (reply briefs) or amend the request. A demandant may state their objections to statements made by a patentee in their response as to the validity of a patent.91
In order to avoid unreasonable delays in a proceeding, demandants may not, in principle, amend the request for a trial to change the gist of the reasons for the request (e.g., by changing the reason for invalidation from violation of the requirement for inventive step to violation of the clarity requirement).92 However, they may amend the request to change the gist of the reasons for the request if there is no risk of unreasonable delay in the proceedings and the amendment is in response to a patentee’s request for correction.93
7.2.4.5.5 Ex officio proceedings
A panel of administrative patent judges may conduct an ex officio examination of any grounds for invalidation not pleaded by a demandant or the violation of any correction requirements.94 However, it cannot examine any claim not claimed by a demandant.95
If a panel conducts ex officio proceedings, it must provide both parties with a “notice of reasons for invalidation” or a “notice of reasons for rejecting a request for correction.” The parties may formally respond to such ex officio decisions.
7.2.4.5.6 Oral proceedings
Trials for invalidation are generally conducted as oral proceedings.96 In oral proceedings, the panel and the parties communicate in order to understand and resolve the issues in dispute, including any technical matters.
A panel will generally conduct oral proceedings with parties appearing before a trial court. However, it is now also possible to conduct oral proceedings online.97 The panel may ask the parties to address issues that have emerged as a result of an ex officio examination. The panel may also interrupt the proceedings to examine witnesses.
Oral proceedings provide both the demandant and patentee with an opportunity to present their arguments, eliminating the need for the exchange of multiple documents. They also provide an efficient means for the parties to present sufficient evidence so that a panel may establish the facts while also taking into consideration the binding legal effect of patent rights on third parties. Therefore, the binding effect of constructive admissions recognized in civil litigation proceedings does not apply.98
Documentary allegations are permitted, and parties do not need to restate the allegations submitted in writing at oral proceedings.
Prior to oral proceedings, the panel will send a written “notice of proceedings matters” to both parties. The written notice clarifies the matters to be alleged and proved at the oral proceedings as well as the issues in dispute between the parties. This helps facilitate the proceedings and ensures that all relevant issues and matters are considered.
The written notice must contain the following matters:
-
the preliminary view of the panel – the panel presents a preliminary view of the identical and differing features of the patented invention and cited invention;
-
the matters concerning the allegations by the parties – to ensure that the parties can make allegations and present all the relevant evidence, the panel identifies the issues in dispute and those to be discussed by the panel when making a decision; and
-
a request for technical explanations – the panel may request a technical explanation of the patented invention and its background (among other aspects) from the parties.
Based on the content of the written notice, the parties must submit in advance an “oral proceedings statement brief” (statement brief). The statement brief is prepared in order to ensure there are no omissions and to clarify the logical structure of the arguments so that the oral proceedings may be conducted efficiently.
7.2.4.5.7 Advance notice of a trial decision
The panel will provide the parties and intervenors with advance notice of a trial decision when:
-
the panel is ready to make a trial decision following the oral proceedings; and
-
the case is one, for example, where a reason for the request for trial is approved or when the request for correction is not approved).99
In response to the advance notice, a patentee (demandee) may file a request for correction or to amend a corrected description, claim or drawing. If no such request is made, the panel will conclude the proceedings and deliver a trial decision.100
The advance notice will contain the same matters as those that will be set out in the trial decision. The advance notice will describe all matters – including the conclusion, reasons for the trial decision, determination of the appropriateness of any corrections, and the validity of all the claims – in the same level of detail as in the final trial decision. The panel must also set out all the reasons for deciding the validity of a patent in the advance notice.101
The advance notice procedure was established to prevent “a catch-ball” situation between the IP High Court and the JPO. A “catch-ball” situation is one in which:
-
either party files an action to revoke a JPO trial decision with the IP High Court;
-
the patentee files a request for a trial for correction with the JPO;
-
the IP High Court revokes the JPO’s trial decision because the claims on which the trial decision is based have changed as a result of the finalization of the trial for correction, and the court then remits the case back to the JPO.
The advance notice procedure avoids such a situation, where a trial for invalidation is remanded to the JPO. Instead of showing the final decision of the panel to the patentee (demandee) and allowing them to request corrections based on that decision, the IP High Court is prevented from weighing in before the trial for invalidation is properly concluded.
In principle, a panel will provide advance notice of a trial decision when it is ready to make the first trial decision (see Figure 7.6). However, it will not provide advance notice in the following cases:
-
the patentee (demandee) has indicated that they do not wish to be given the advance notice;
-
the patentee does not file a request for correction, and all the claims requested for trial are determined to be valid; or
-
all the requested corrections to the claims are approved, and all the requested claims are determined to be valid.102
Figure 7.6 Advance notice of a trial decision
Source: Adapted from JPO (2020), s. 51–17 fig.
If the patentee files a request for correction after they are given advance notice, the demandant is provided an opportunity to respond. If the patentee does not file a request for correction, the panel usually concludes the proceedings and renders a trial decision based on the contents of the determination described in the advance notice.
7.2.4.5.8 Reasons for trial decision
The trial decision of the panel includes the issues in dispute and the determination of those issues. In the trial decision, the panel will determine and decide all the reasons for invalidation (including the reasons alleged by the demandants and the reasons of which the panel have notified the parties ex officio) and present its conclusions and specific reasons for its decision.
The panel will determine the degree to which it will address reasons for invalidation that are not directly related to the conclusion of the trial decision. These may include reasons for invalidation that the panel decided to dismiss when a demandant filed a request for a trial for invalidation on the basis of multiple reasons for invalidation. The trial decision must also describe the panel’s reasons for not approving the amendment of the reasons for the request for a trial on the basis that it would change the gist of those reasons.103
Any persons who are dissatisfied with the trial decision in a trial for invalidation may file an action to revoke a trial decision with the IP High Court. The person filing the action will be the plaintiff, and the opposing party will be the defendant. The JPO is not a party in a suit for the revocation of a trial decision.104
7.2.4.6 Hantei system
Under the Hantei (infringement advisory opinion) system, a party may request that the TAD of the JPO deliver and publish an official advisory opinion with respect to the technical scope of a patented invention.105 In 2021, the JPO received 24 requests for Hantei.106
An advisory opinion’s result has no legally binding force on a party to the case, and so no legal interest is required for demanding an advisory opinion. Nevertheless, it is necessary to show some benefit in obtaining an advisory opinion.107 For example, a patentee (demandant) can request a determination as to whether the product of another person (demandee) falls within the technical scope of their patented invention. A person who is not the patentee (demandant) can also request a determination when they want to know whether a technology for which an investment or a project is planned or a technology that is being worked falls within the technical scope of a patented invention owned by a patentee (who, in that case, usually becomes the demandee).108
A demandant must submit a written request for an advisory opinion to the JPO.109 When a request for an advisory opinion is filed, the panel must serve a copy of this written request to the demandee and give the demandee an opportunity to file a written answer. Upon accepting the written answer, the panel must forward a copy to a demandant (see Figure 7.7).110
Figure 7.7 The Hantei process
Source: Adapted from JPO (2019), s. 15.
During Hantei proceedings, the TAD examines the technical scope of a specific patented invention. Therefore, requests for examining an indirect infringement pursuant to Article 101 of the Patent Act will not be considered. A Hantei process on the technical scope of a patented invention will include, however, the determination of the doctrine of equivalents.111 During the process, the TAD may examine evidence and request additional information and concludes by issuing a written advisory opinion that includes a statement as to the technical scope of the patent.
The Hantei system is an administrative service and is, therefore, neither legally binding nor appealable.
In 2018, the JPO implemented a new Hantei system in relation to standard-essential patents.112 The aim of the new system is to facilitate license negotiations by improving the transparency of a standard-essential patent’s actual essentiality. A request for Hantei in relation to a standard-essential patent can be made when the different views of a demandant and demandee on the “essentiality” of a patented invention become apparent, for example, in license negotiations. Demandants need to specifically identify a “virtual object” from a technical standard that is usually established by a standard-setting organization. A panel consisting of three administrative patent judges compares and determines the patented invention and the identified virtual object and assesses whether the virtual object falls within the technical scope of the patented invention. If so, the patent is determined to be a standard-essential patent.
7.2.4.7 Statistics
Tables 7.1 and 7.2 show the number of cases and the revocation rate of trial or appeal decisions – as ex parte and inter partes appeals, respectively – from 2012 to 2021.
Table 7.1 Dismissal of action and revocation of decision – ex parte appeals, 2012–2021
| Year |
Patent |
Design |
Trademark |
|
Dismissal of action |
Revocation of decision |
Dismissal of action |
Revocation of decision |
Dismissal of action |
Revocation of decision |
| 2012 |
113 |
37 |
9 |
7 |
13 |
7 |
| 2013 |
101 |
35 |
2 |
0 |
16 |
1 |
| 2014 |
83 |
21 |
13 |
1 |
15 |
0 |
| 2015 |
47 |
16 |
4 |
0 |
17 |
1 |
| 2016 |
48 |
11 |
1 |
13 |
12 |
3 |
| 2017 |
42 |
8 |
4 |
4 |
10 |
1 |
| 2018 |
29 |
6 |
4 |
0 |
12 |
0 |
| 2019 |
23 |
5 |
4 |
0 |
4 |
1 |
| 2020 |
15 |
9 |
0 |
0 |
17 |
2 |
| 2021 |
20 |
9 |
1 |
0 |
9 |
2 |
Table 7.2 Dismissal of action and revocation of decision – inter partes appeals, 2012–2021
| Year |
Patent and utility model |
Design |
Trademark |
|
Dismissal of action |
Revocation of decision |
Dismissal of action |
Revocation of decision |
Dismissal of action |
Revocation of decision |
| 2012 |
76 |
32 |
0 |
0 |
33 |
19 |
| 2013 |
79 |
27 |
1 |
0 |
37 |
15 |
| 2014 |
51 |
37 |
0 |
0 |
13 |
5 |
| 2015 |
48 |
30 |
1 |
0 |
17 |
14 |
| 2016 |
54 |
23 |
3 |
0 |
23 |
9 |
| 2017 |
58 |
36 |
3 |
0 |
27 |
10 |
| 2018 |
72 |
14 |
5 |
0 |
26 |
4 |
| 2019 |
47 |
19 |
2 |
0 |
18 |
10 |
| 2020 |
51 |
13 |
0 |
0 |
10 |
4 |
| 2021 |
40 |
24 |
0 |
0 |
25 |
10 |
7.3 Judicial institutions, jurisdiction and personnel
This section provides an overview of the key judicial institutions of the patent system in Japan, including IP divisions of the Tokyo District Court and Osaka District Court, the IP High Court and the Supreme Court. The role and jurisdiction of each institution are outlined, as well as the relevant review or appeal structure. This section also describes the role of key personnel at these institutions, including district court and IP High Court judges and Supreme Court Justices. The role of specialized court officers, such as judicial research officials and technical advisors, is also discussed. In Japan, there is no jury for civil cases including IP cases.
7.3.1 Specialized intellectual property judiciary
Japan has adopted a three-tier court system in relation to civil matters (see Figure 7.8), such as those relating to the Patent Act. For example, in a patent infringement lawsuit, a party who is dissatisfied with the judgment of a court of first instance (the Tokyo District Court or the Osaka District Court) can appeal to the court of second instance (the IP High Court), and a party who is dissatisfied with that decision can appeal to the court of third instance (the Supreme Court). The Court Act, the Code of Civil Procedure and other related laws determine which court has jurisdiction over each case.115
Figure 7.8 The judicial administration structure in Japan
Source: Judicial Administration Structure for IP Disputes provided by the Supreme Court of Japan, available at https://www.wipo.int/en/web/wipolex/judicial-administration-structure/jp.
7.3.2 Tokyo District Court and Osaka District Court
7.3.2.1 Jurisdiction
A patentee may file a civil lawsuit seeking an injunction against, or damages for, an alleged infringement of a patent.
Patent infringement lawsuits handled by a district court are under the exclusive jurisdiction of the Tokyo District Court or the Osaka District Court. One or both of these courts will have jurisdiction depending on the location of the defendant, the plaintiff (if damages are sought) and where the infringement occurred. The Tokyo District Court has jurisdiction if this location is in the northern or eastern parts of Japan, and the Osaka District Court has jurisdiction if the location is in the southern or western parts of Japan.116
For the period from 2014 to 2021, approximately 30 percent of patent infringement cases that came before the Tokyo District Court and Osaka District Court were settled. Of the remainder, 21 percent had the claim upheld, 44 percent were dismissed, 2 percent were dismissed without prejudice, and 2 percent upheld confirmation of the nonexistence of obligation. In 2021, the average duration of an IP case handled by the Tokyo District Court or Osaka District Court (from commencement to a final decision) was 15.2 months.117
The Tokyo District Court has made the following documents available in English (via the IP High Court website):
The Osaka District Court has made the following documents available in English (via the IP High Court website):
-
Flow of Procedures for a Patent / Utility Model Right Infringement Suit;
-
Instructions for Proceedings of the Stage for Examination on Damages;
-
Guidelines for IP Conciliation Proceedings at the Osaka District Court; and
-
Explanation of the New IP Conciliation at the Osaka District Court.119
See Section 7.6 for more information about the district court process in relation to patent infringement lawsuits.
7.3.2.2 Key personnel
7.3.2.2.1 District court judges
As of April 1, 2021, the Tokyo District Court had 12 judges in four divisions that specialize in IP-related cases, and the Osaka District Court had 5 judges in two divisions. District court judges are appointed by the Cabinet from lists of candidates nominated by the Supreme Court. Most district court judges start their careers as assistant judges. Assistant judges are allowed to serve on the bench but are not authorized to deliver a judgment as a single-judge panel; they usually sit as a member of a three-judge panel. In certain circumstances, the Supreme Court may appoint an assistant judge to hear a case as a single-judge panel.120
7.3.2.2.2 Conciliators
The IP divisions of the Tokyo District Court and Osaka District Court provide IP conciliation services. Part-time judicial officers called “conciliators” settle civil disputes through conciliation proceedings in which they have the same level of authority as a judge. They are generally appointed from among attorneys with at least five years’ experience in practice.121
7.3.2.2.3 Expert court officials
The Tokyo District Court, Osaka District Court and the IP High Court employ technical advisors and judicial research officials to help ensure the efficiency of court proceedings and the accuracy of decisions that involve highly specialized technical issues. The role of these expert court officials – in both the district courts and the IP High Court – is discussed in Sections 7.3.3.3.3 and 7.3.3.3.4.122
7.3.3 Intellectual Property High Court
The IP High Court plays a very important role in setting the rules in relation to patent validity and patent infringement. It exercises jurisdiction over both administrative lawsuits against decisions made by the TAD of the JPO and patent infringement lawsuits. If the IP High Court finds an error in the decision of the TAD of the JPO or a district court, it may correct it and also establish the proper interpretation of patent law.
7.3.3.1 Jurisdiction over administrative lawsuits in relation to Japan Patent Office decisions
As noted in Section 7.2.3.4, a person may file a revocation action (an administrative lawsuit) with the IP High Court against the following TAD decisions:
-
an appeal decision to refuse an invention in an appeal against an examiner’s decision of refusal;
-
a decision to revoke a patent in an opposition to the grant of patent;123 or
-
a trial decision in either a trial for invalidation or a trial for correction.124
Each of these lawsuits is under the exclusive jurisdiction of the IP High Court, as the court in charge of the first instance.125 In an ex parte case, such as a trial against an examiner’s decision of refusal, the JPO Commissioner will be the defendant. In the case of an inter partes case, such as a patent invalidation trial, the party unsuccessful at the JPO will be the plaintiff.
In 2021, the average duration of an administrative lawsuit in relation to a decision of the TAD, handled by the IP High Court (from commencement to a final decision), was 9.8 months.126
The IP High Court is required to determine whether a TAD decision is legally correct. If it reverses the decision, it will remand the case to the JPO for further proceedings. The TAD will then conduct the proceedings again and make another decision that a patent right is either granted, corrected or revoked. If the IP High Court finds that the JPO decision in relation to an examiner’s decision of refusal is legally incorrect, it can only revoke the JPO decision. The IP High Court has no authority to grant a patent.
The IP High Court has made a number of documents available in English, including:
-
Proceedings of Suits against Appeal/Trial Decision Made by the JPO (For Patent/Utility Model), which provides information for parties regarding preparation; and
-
Flow of Procedures in the Intellectual Property High Court of Suits against Appeal/Trial Decision Made by the JPO (Patent/Utility Model), which sets out the process.127
See Section 7.4 for a detailed description of the IP High Court process for administrative lawsuits in relation to JPO decisions.
7.3.3.2 Jurisdiction over patent infringement lawsuits
Any appeal against a patent infringement decision of the district courts is under the exclusive jurisdiction of the IP High Court.128 The scope of the review of the IP High Court is not limited to legal issues. The court may decide on factual as well as legal issues.
In 2021, the average duration of an IP case handled by the IP High Court (from commencement to a final decision) was 7.0 months. Section 7.6 provides more information about the IP High Court process in relation to patent infringement lawsuits.
7.3.3.3 Key personnel
7.3.3.3.1 Intellectual Property High Court judges
The IP High Court consists of four divisions. Each division consists of several judges, including a presiding judge. The Chief Judge of the IP High Court is usually a presiding judge of the First Division. As of April 1, 2021, the IP High Court had 15 judges in four divisions, and the Osaka High Court had 4 judges in one division that handled IP-related cases as well as general civil cases.
Each division generally handles cases by forming panels of three judges for each case. The same panel will handle administrative lawsuits against a JPO decision in a trial for invalidity and appeals against a district court decision in a patent infringement lawsuit, including in relation to the same patent.
7.3.3.3.2 Grand Panel
In exceptional cases, the IP High Court may handle patent cases by forming a panel of five judges. Such a formation is called a Special Division or, more commonly, a Grand Panel. The Chief Judge of the IP High Court will set up the Grand Panel, and the four presiding judges from each of the four divisions serve as members of the Grand Panel. The Grand Panel conducts proceedings that require highly specialized technical knowledge and when the outcome may have a significant impact on business activities and the economy. Grand Panels help maintain consistent decision-making and interpretation of IP law.
A Grand Panel judgment has been delivered every year since 2012. As of June 2022, the latest judgment was rendered in February 2020. In this Grand Panel case, the IP High Court made a ruling on the calculation of the amount of lost profit of a patentee under the Patent Act in a case where the feature of a patented invention that was worked was only a part of the product.129
7.3.3.3.3 Technical advisors
In 2003, the Code of Civil Procedure was amended to introduce a technical advisor system to ensure high-quality decisions in proceedings in which specialized and technical matters are at issue, such as IP proceedings. Article 92-2(1) of the Code of Civil Procedure provides the following:
If the court finds that it will need to have a technical [advisor] participate during deliberations on the necessary particulars involved in the arrangement of issues and evidence or the progress of litigation proceedings in order to clarify a matter related to the litigation or create a framework for smooth progress in the litigation proceedings, the court, after hearing the opinions of the parties, may rule to have a technical [advisor] participate in the proceedings so as to hear an explanation based on the technical [advisor’s] expert knowledge. In such a case, the presiding judge shall have the technical [advisor] give an explanation in writing or orally on a date for oral arguments or preparatory proceedings.
The IP High Court, Tokyo District Court and Osaka District Court maintain lists of persons with relevant knowledge and experience in a technical field, such as university researchers and patent attorneys (see Figure 7.9). Technical advisors are selected from these lists.
Figure 7.9 Technical advisors involved in intellectual property proceedings as of September 1, 2021
Source: Reprinted from IP High Court (2022).130
A court may select a technical advisor for a certain case to clarify the matters related to the litigation or to ensure the smooth progress of court proceedings.131 Technical advisors will also be involved in explanatory sessions (see Section 7.6).
A technical advisor must provide a fair and neutral opinion on highly specialized and technical matters based on their expertise. However, the expert advisors’ explanations are not to be treated as evidence. It is the judge’s role to deliver a judgment after clarifying the issues. It is not the technical advisor’s role to present evidence to a judge as to whether a patent is valid, invalid or infringed.
To date, approximately 200 technical advisors have been appointed in Japan. As of April 1, 2019, more than 2,100 expert advisors had been involved in IP proceedings.
7.3.3.3.4 Judicial research officials
Judicial research officials are full-time court staff members of the IP High Court and the IP divisions of the Tokyo District Court and the Osaka District Court. There are 11 judicial research officials for proceedings in the IP High Court, seven in the Tokyo District Court and three in the Osaka District Court. They include former JPO trial examiners and patent attorneys who have specialized knowledge in technical fields such as machinery, chemistry and electric equipment, as well as knowledge about the Patent Act and related matters.
In principle, judicial research officials are engaged in all technology-based IP-related litigation, such as those related to patents or utility models. They conduct research on technical matters relevant to the proceedings and the judicial decision for a case.
If the court finds it necessary, a judicial research official may, on the date of oral argument or during other similar proceedings:
-
ask the parties questions or urge them to offer proof with regard to factual or legal matters;
-
ask witnesses, the parties themselves or party-appointed experts questions;
-
give an explanation based on expert knowledge; or
-
state an opinion about the case to a judge.132
7.3.3.4 English versions of judgments and case summaries
The IP High Court website includes English translations of selected IP judgments and case summaries of its own decisions and those of the Supreme Court and the district courts.133
7.3.4 Supreme Court
Under the Constitution of Japan, the Supreme Court is the highest court in Japan, and judicial power is vested in it and in such lower courts as are established by law.134 In the context of IP law, the Supreme Court’s role is to correct or modify the interpretation of IP laws of the IP High Court. In the past, the Supreme Court has delivered a limited number of judgments that have reversed decisions of the IP High Court.
The most recent decision of the Supreme Court that reversed an IP High Court decision was handed down in August 2019. In that case, the Supreme Court ruled in favor of the patentee, finding that the claimed invention satisfied the inventive step requirement as the invention could not be easily conceived by a person having ordinary skill in the art.135
7.3.4.1 Jurisdiction
A party that is dissatisfied with the IP High Court’s decision may file a final appeal or a petition for the acceptance of a final appeal to the Supreme Court within two weeks from the date when an authenticated copy of the written decision is served.136 If the party is located in a foreign country, 30 days is generally designated as an additional period.137
The Supreme Court may accept a final appeal against a judgment issued by the IP High Court:
The grounds for final appeal to the Supreme Court are limited under the Code of Civil Procedure. Article 312 of the Code of Civil Procedure provides that a final appeal may be filed on a number of grounds, including on the grounds that:
For example, the Supreme Court may accept a final appeal if a judgment of the IP High Court involves a ruling that conflicts with Supreme Court precedent (or, if there is no Supreme Court precedent, a ruling that conflicts with IP High Court precedent). If the Supreme Court determines that there are no grounds for a final appeal, it will dismiss the petition without a hearing. Conversely, if it determines that there are grounds for a final appeal, it will hear oral arguments and then deliver a decision.
The Supreme Court only decides questions of law, and so questions of fact of a prior instance decision may not be contested at the Supreme Court.140 The Supreme Court examines questions of law based only on the records of the lower courts concerned.
7.3.4.2 Justices and other personnel
The Supreme Court is composed of a Chief Justice and 14 other Justices. It is divided into three petty benches. Most cases are adjudicated by one of the benches. Three Justices constitute a quorum for deciding a case within a petty bench. However, if a final appeal involves an issue of constitutional interpretation, the Grand Bench, composed of the Chief Justice and all 14 other Justices, adjudicates the case.
A number of elite career judges are assigned to assist the Justices of the Supreme Court as judicial research officials, including in IP-related cases.
7.4 Patent validity and scope: review of Japan Patent Office decisions by the Intellectual Property High Court
This section describes the procedure and the standard of review applied by the IP High Court when reviewing decisions of the TAD of the JPO. These decisions include an appeal decision to refuse to grant a patent, a decision to revoke a patent in an opposition, and a trial decision in a trial for invalidation or in a trial for correction.141
The section first outlines the decisions that may be the subject of review in a revocation action (an administrative lawsuit). It then considers who may commence such actions, the IP High Court procedure and the various grounds that the IP High Court will consider when reviewing a JPO decision, including possible procedural and substantive law defects. These defects may include those related to the eligibility of an invention; novelty and inventive step; and description, support, enablement, clarity and correction requirements.
7.4.1 Overview
When a JPO trial or appeal processes have been finalized, and a decision has been delivered, a demandant or demandee may file an action to revoke certain trial or appeal decisions, including:
-
an ex parte appeal decision to refuse to grant a patent;
-
a decision to revoke a patent in an ex parte opposition;
-
a trial decision in an inter partes trial for invalidation; and
-
an ex parte decision to refuse to grant a correction.
Each of these revocation actions falls under the exclusive jurisdiction of the Tokyo High Court and is handled by the IP High Court.142 If the court finds that a JPO decision is incorrect, the decision will be overturned, and the case will be remitted to the JPO. For example, if the IP High Court decides to overturn a decision by the TAD to affirm an examiner’s decision of refusal, it may only set aside the TAD decision and remit it to the JPO. The IP High Court does not have the authority to grant a patent. A person who is dissatisfied with a judgment of the IP High Court may file a final appeal with the Supreme Court.143
7.4.2 Parties
The plaintiff in an action for revocation of a trial or appeal decision144 is limited to:
-
parties and intervenors in the case; and
-
any person whose application to intervene in the proceedings of the opposition to the grant of a patent, in a trial or a TAD retrial, is refused.145
In the case of a request to revoke an ex parte JPO ruling to revoke or not to grant a patent or to refuse to grant a correction, the Commissioner of the JPO becomes the defendant. However, in the case of a request to revoke a decision following a trial for invalidation, the demandant or the demandee (patentee) from the JPO trial will become the defendant.146
An action for revocation of a trial or appeal decision may be instituted within 30 days of the date that a certified copy of the decision is served.147 In the case of a trial or appeal decision unfavorable to a foreign party, 90 days may generally be added.148
In relation to an action for revocation of a decision in a trial for invalidation, there is an issue concerning whether the action for revocation must be instituted by all joint owners if the patent right or the right to the grant of a patent is jointly owned. While Article 132(2) and (3) of the Patent Act provide that the request for a JPO trial must be filed by or against all joint owners regardless of whether the joint owners serve as the demandant or demandee, there is no such stipulation for an action for revocation of a trial decision.
The Supreme Court has held that, when the right to the grant of a patent is shared, an action for the revocation of an appeal decision to refuse an invention in an appeal against an examiner’s decision of refusal is an inherently mandatory joint suit to be filed by all joint owners serving as the plaintiff.149
In contrast, in an action for the revocation of a trial decision in a trial for invalidation in which a jointly owned patent right was invalidated, one of the joint owners may file an action for revocation of the trial decision. It is understood that this action is intended to achieve the protection of a right as “an act of preservation” in light of each joint owner’s right to an already-established right.150 This is despite the view that the rights of joint owners should be determined “as a unified matter” before the establishment of a patent right.151
7.4.3 Procedure
The IP High Court makes available on its website Guidelines for the Proceedings of Suits Against Appeal/Trial Decision Made by the JPO in which it requests parties to make the following preparations:152
-
1. Designation of the first date for preparatory proceedings
The Intellectual Property High Court […] shall designate the first date for preparatory proceedings prior to the first date for oral argument. The Court will send a written inquiry to both parties prior to the designation. Please respond to the inquiry by indicating your opinions for referring your case to preparatory proceedings and candidate dates for the proceedings.
-
2. Preparations by the parties before the first date for preparatory proceedings
-
(1) Submission of the first brief and evidence by the Plaintiff
-
A. Submission of basic documentary evidence
The Plaintiff should submit basic documentary evidence within about two weeks from the filing of the complaint (the specific date is indicated in the above-mentioned inquiry) along with the description of evidence. Regarding the manner of offering documentary evidence and the type of basic documentary evidence, please refer to “Submission of Documentary Evidence/Evidence in Electromagnetic Data” in the Guidelines and Formats for Proceedings of Suits against Appeal/Trial Decision made by the JPO.
-
B. Submission of the first brief and evidence other than basic documentary evidence
-
a. The Plaintiff should submit the first brief no later than ten days before the first date for preparatory proceedings except in cases when the Court designates a specific submission date.
In this first brief, the plaintiff should state concrete statements of admission and/or denial in the appeal/trial decision and state the grounds for rescission of the decision. All grounds for rescission should be stated in this first brief.
- b. All evidence other than basic documentary evidence should be submitted by this point in time. The description of evidence should also be submitted at the same time.
-
(2) Submission of a written answer by the Defendant
When the Defendant receives a complaint, the Defendant should promptly submit a written answer that includes statements of the answers to the objects of the claim described in the complaint, and admission and/or denial of each of the fact described in the statements of the claims.
-
3. The first date for preparatory proceedings
On the first date for preparatory proceedings, points at issue shall be clarified, and the schedule for the proceeding shall be coordinated considering the deadlines of the Defendant’s brief for rebuttal and the Plaintiff’s brief for re-rebuttal, as well as whether to schedule an explanatory session.
-
4. Preparations by the parties before the second date for preparatory proceedings
-
(1) Submission of a brief and evidence by the Defendant
- A. The Defendant should submit a brief describing rebuttal to the Plaintiff’s allegation of the grounds for rescission by the deadline set by the Court on the first date for preparatory proceedings (approximately within one month from the first date for preparatory proceedings). All the Defendant’s arguments should be stated in this brief.
- B. All necessary evidence should be submitted at this point in time. The description of evidence should also be submitted at the same time.
-
(2) Submission of the second brief by the Plaintiff
- A. Upon receipt of the Defendant’s brief referred to above, the Plaintiff should submit the second brief if there is any re-rebuttal or matter to supplement the argument by the deadline set by the Court on the first date for preparatory proceedings (approximately within one month from the date specified in (1) A. above).
- B. Any additional or supplemental evidence in connection with the above should be submitted with the description of evidence.
-
5. The second date for preparatory proceedings
The second date for preparatory proceedings, which was designated on the first date for preparatory proceedings, is about one to two weeks from the deadline of submission of the second brief by the Plaintiff as stipulated in 4 (2) above.
- (1) Clarification of the points at issue and submission of evidence shall be substantially completed on this date. However, the Court may designate the third date for preparatory proceedings (and more) to continue allegations and submission of evidence as necessary.
- (2) Upon substantial completion of the clarification of points at issue and submission of evidence, the Court shall conclude preparatory proceedings and give a notice of the scheduled date for oral argument, in which the outcome of preparatory proceedings shall be stated. (See 7. infra)
- (3) Explanatory session may be conducted on the second or third date for preparatory proceedings, or on the first date for oral argument. (See 6. infra)
-
6. Explanatory session
- (1) Explanatory session may be conducted on the second or third date for preparatory proceedings, or on the first date for oral argument. Technical advisors attend the session in general.
-
(2) Please prepare the following materials for explanatory session:
- A. Copies of the submitted briefs and documentary evidence for the technical advisors when involved; and
- B. Materials to be used in the explanatory session (submit them as documentary evidence).
-
7. Oral argument
Oral argument will be conducted in the courtroom on the designated date. In oral argument, the outcome of preparatory proceedings shall be stated. The Court may request both parties to present five-minute explanation of the points in dispute. Thereafter, the argument shall be concluded and the date for rendition of judgment shall be designated.
-
8. Rendition of judgment
- (1) Judgment shall be rendered on the designated date in the courtroom. The parties are not required to appear in the courtroom on the date for rendition of judgment.
- (2) The parties may receive the service of an authenticated copy of the judgment document after its rendition at the office of the court clerk who administers the case. Service by postal mail is also available.
7.4.4 Subject of examination and grounds for overturning a trial or appeal decision
A party who is dissatisfied with the decision may claim that the trial or appeal decision made by the TAD of the JPO – as an administrative agency – is incorrect because of either procedural or substantive law defects (or both) and demand the decision’s revocation. Each of these defects must have had, by itself or together with other defects, an effect on the conclusion of the trial or appeal decision.
Appeals against JPO decisions are administrative lawsuits. In principle, parties to administrative lawsuits can claim and prove any new fact regarding the administrative decision. However, raising new facts or evidence must be limited in proceedings against the JPO so that the parties may receive the benefit of an effective trial by the JPO as a specialized administrative agency before any administrative litigation.
In the Knitting Machine Case,153 the Supreme Court ruled that, in suits against JPO decisions, parties could not raise new facts that had not been raised in the trial before the JPO, even if they related to the novelty of the invention or if the same provision of the Patent Act was cited in the earlier proceedings. In other words, in court proceedings challenging a JPO decision, no documents for establishing a new factual basis for the invalidity grounds may be introduced, even for grounds for invalidation under the same provision of the Patent Act.
For example, under the Knitting Machine rule, if a plaintiff claims lack of novelty citing prior art references A, B and C, and the JPO revokes the patent based on the prior art reference A without referring to the prior art references B and C, the IP High Court can only consider prior art reference A when determining the grounds for lack of novelty.
The court will examine issues – such as novelty and inventive step – considered in trials and appeals by the TAD of the JPO. Parties should be given the opportunity to have their case heard both before the JPO and the IP High Court, particularly given that:
The JPO is likely to be more experienced than the IP High Court on highly technical matters, although the IP High Court does have judicial research officials with specialized knowledge who support judges in patent cases.154 The judges of the IP High Court review and decide the validity of the JPO’s decision based on their experience and with the assistance of judicial research officials on the technical aspects of the case.
From this perspective, the 1976 decision of the Supreme Court in the Knitting Machine Case remains applicable today. Furthermore, according to the Supreme Court in the Structure of Food Packaging Containers Case, parties can add new evidence to reinforce their argument based on prior art reference A in an appeal against a JPO decision.155 If the court finds that the JPO decision regarding prior art reference A is incorrect and must be set aside, the case will be remitted for a new trial before the JPO, and the JPO may then examine prior art references B and C.
7.4.5 Procedural defects and substantive law defects
If a trial or appeal decision is revoked by the IP High Court, the JPO will commence further trial proceedings to issue a new trial or appeal decision.156
7.4.5.1 Procedural defects
Procedural defects that have been found to affect the conclusion of a trial or appeal decision include, for example:
-
serving a copy of a request for a trial to an old (and no longer current) address of the demandee;157
-
a change of proceedings – which should have been oral proceedings – to documentary proceedings, which was unfair and beyond the reasonable discretion of the panel of administrative patent judges;158 and
-
rejecting an amendment without providing an opportunity for the submission of further amendments and opinions on the basis of a notice of reasons for refusal that included new well-known art corresponding to a secondary reference that was not provided in the initial notice of reasons for refusal.159
7.4.5.2 Substantive law defect
A substantive law defect is deemed to be a ground for revocation because a trial or appeal decision is not correct. A summary of the main grounds for revocation due to a substantive defect is provided in this section.
7.4.5.2.1 Eligibility of invention
The subject to which a patent right is granted is an “invention.” The Patent Act defines an “invention” as a “highly advanced creation of technical ideas utilizing the laws of nature.”160 To be regarded as an invention, a creation must utilize laws of nature excluding, for example, mere mental activities, purely academic laws or artificial arrangements. Even if an act resulting from a human mental activity is an invention, the eligibility of this “invention” for patent rights is based on the essence of it being directed to providing a technical means for supporting or replacing a human mental activity.161
7.4.5.2.2 Novelty and inventive step
The presence or absence of an inventive step is often used as a ground for the revocation of a trial or appeal decision.162
Identification of the presence or absence of inventive step is determined by the JPO in a trial or appeal decision, usually in the following order:
- 1. identification of the gist of the invention (present invention);
- 2. identification of the primary cited invention;
- 3. comparison of the present invention and the primary cited invention;
- 4. identification of correspondence and difference; and
- 5. determination of whether the present invention could be easily conceived.
Accordingly, the ground for revocation argued by a plaintiff is usually that some or all of the above five steps have been incorrectly determined by the TAD. If the first four steps have been incorrectly determined, but no error is found in the ultimate decision (Step 5), this will not serve as an effective ground for revocation of a trial or appeal decision.
Step 1 – identification of the gist of the invention. The gist of the invention of a patent is to be understood from the statement in the scope of claims.163 In the Lipase Case, the Supreme Court clarified that the gist of the invention – serving as the basis for the examination of the existence of novelty and inventive step – should be determined based on the statement in the scope of claims unless:
-
there are “special circumstances” whereby it is not possible to unambiguously and clearly understand the technical meaning of the statement in the scope of claims;
-
the statement has an obvious error in light of the statement in the detailed description of the invention in the specification; or
-
for certain other reasons.164
However, when identifying the gist of the invention, it is acceptable to read through the statement in the detailed description of the invention and the drawings to clarify technical details relating to the invention. The Lipase Case presents a theory that elements described only in the detailed description of the invention and the drawings should not be added beyond the statement in the scope of claims.165 That is, the elements described only in the detailed description of the invention and the drawings should not be considered if they extend beyond the scope of claims outlined in the statement.
Step 2 – identification of the primary cited invention. The primary cited invention is an invention that:
-
is common knowledge within Japan or in a foreign country prior to the filing of the patent application;
-
has been publicly worked; or
-
is described in a distributed publication or made available online for public use.166
Step 3 – comparison of the present invention and the primary cited invention. For identification of correspondence and difference, the most suitable reference is typically selected as a principal reference to compare with the present invention.
Step 4 – identification of correspondence and difference. The IP High Court will compare the present invention with the primary cited invention to investigate:
-
whether there is any error in correspondence or difference as identified in a trial or appeal decision; and
-
whether any further correspondences or differences that were not identified in the trial or appeal decision exist.
Step 5 – determination of whether the present invention could be easily conceived. It is often disputed whether a difference identified by comparing the present invention and the primary cited invention would have been easily conceived by persons having ordinary skill in the art at the time of the filing of the application.
The court usually investigates whether the differences identified in Step 3 would have been easily conceivable by those having ordinary skill in the art by combining one or more references (a secondary reference) or well-known technology with the primary cited invention.
The existence of circumstances that may have prevented a person having ordinary skill in the art from easily conceiving the present invention and the advantageous effects of the present invention also affect a decision concerning the requirement of an inventive step.
7.4.5.2.3 Description requirement
Article 36 of the Patent Act stipulates matters that must be included in a patent application. The patent system grants an exclusive right for a certain period to a patented invention in exchange for publication of the invention. Therefore, a defect in the disclosure at the time of the filing of a patent application will prevent the grant of an exclusive right.
7.4.5.2.4 Support requirement
The statement in the scope of claims must comply with the requirement that the invention for which the patent is sought is stated in the detailed description of the invention under Article 36(6)(i) of the Patent Act. This is called the “support requirement.” The support requirement is necessary because
the specification to be attached to the application by a person who seeks a patent granted for an invention primarily has the role of disclosing technical details of the invention to the public and clarifying the scope of effect of the invention after establishment of a patent right (technical scope of patented invention) and therefore, in order to obtain a patent based on the description of the invention in the scope of claims, the statement in the detailed description of the invention in the specification must enable those having ordinary skill in the art to solve the problem of the invention.167
The support requirement should be determined
by comparing the statement in the scope of claims and the statement in the detailed description of the invention, and investigating whether the invention described in the scope of claims corresponds to the invention described in the detailed description of the invention, and falls within the scope that can be recognized as enabling those having ordinary skill in the art to solve the problem of the invention based on the statement in the detailed description of the invention or not, and whether the invention described in the scope of the claims falls within the scope that is recognized as enabling those having ordinary skill in the art to solve the problem of the invention in light of the common technical knowledge at the time of filing of the application.168
7.4.5.2.5 Enablement requirement
The Patent Act provides that the statement in the detailed description of the invention must be clear and sufficient in order to enable those having ordinary skill in the art of the invention to work the invention.169
To determine whether the enablement requirement is satisfied, not only the statement in the specification and the drawings but also common technical knowledge at the time of the filing of the application can be taken into consideration.170
7.4.5.2.6 Clarity requirement
The invention for which a patent is sought must be clear from the statement in the scope of claims.171 This is called the “clarity requirement.”
In the Pravastatin Sodium Case, the Supreme Court ruled that a product-by-process claim can meet the clarity requirement in exceptional circumstances, such as when it is impossible to specify the product directly from its structure or features at the time of the filing of the application and where excessive expenditure or time is required to identify the product’s structure or features.172
7.4.5.2.7 Correction requirement
A patentee may file a request for a trial for correction to correct the specifications, the scope of the claims or the drawings of a patented invention for which a patent right was granted.173 However, to prevent any delay if a trial for invalidation is pending, a request for correction is allowed within certain periods in relation to:
-
restricting the scope of claims;
-
correcting errors or mistranslations;
-
clarifying ambiguous statements;174 and
-
rewriting a claim that cites another claim into a claim that does not cite that other claim.175
Furthermore, due to the so-called prohibition of the addition of new matters, the correction must remain within the scope of matters described in the specification, scope of claims or drawings of the patent.176 Whether a correction involves the addition of new matters is determined from the perspective of a person having ordinary skill in the art in relation to technical matters derived from the comprehensive interpretation of the specification and drawings. Prohibiting the addition of new matters is intended to prevent unexpected loss by third parties and to ensure that the interests of the patentee and third parties are balanced.177
A party who is dissatisfied with a decision of correction in a trial decision – that is, an appellant or a patentee whose correction was not granted – may contest the matter in an action for revocation of a trial decision before the court.
When contesting whether a correction was appropriate in an action for the revocation of a trial decision, identification of the gist of the invention before and after the correction needs to be argued by considering the possibility of either the grant or rejection of the correction by the court. Additionally, when a defendant contests the determination of the appropriateness of a correction in the trial decision, the plaintiff must argue against this based on the gist of the invention before or after the correction (or both), taking into consideration the possibility of the court either granting or rejecting the correction.
7.4.6 Effect of judgment
A judgment in an action for the revocation of a trial or appeal decision has the effect of res judicata.178 This means the court is not allowed to change its final judgment rendered in the action in a possible separate future action. Furthermore, the parties are also prohibited from contesting the judgment in any subsequent action.179
Where the court finds for the plaintiff in an action for the revocation of a trial or appeal decision, it must revoke the decision.180 When the court’s decision has become final and binding, the trial or appeal decision is revoked. The final and binding judgment to revoke a trial or appeal decision has an effect on third parties, and the administrative patent judges of the JPO must carry out further proceedings and issue a new trial or appeal decision.181
Under Article 33(1) of the Administrative Case Litigation Act, a judgment of revocation is binding on the administrative agency that made the original administrative disposition or administrative disposition on appeal and any other relevant administrative agency with regard to the case. Accordingly, a decision of revocation is binding on the JPO decision, including any findings of fact and legal interpretation or analysis.182 Administrative patent judges of the JPO who carry out further proceedings and issue a new trial or appeal decision are prohibited from making a determination in conflict with the determination in the judgment of revocation.
7.5 Patent infringement: claim construction, doctrine of equivalents and defenses
This section outlines some key concepts that are relevant to the enforcement of patent rights in a civil lawsuit for an alleged infringement of a patent right. The following concepts are addressed: claim construction, including which materials may be used to interpret a claim, product-by-process claims and functional claims; the doctrine of equivalents; the defense of invalidity; and correction as a defense against patent invalidity.
7.5.1 Claim construction
The principles of claim construction derive from the purpose of the patent system.183 The Supreme Court has stated that
[t]he purpose of the patent system shall be to encourage inventions and thereby to contribute to the development of the industry by granting exclusive rights (patents) to applicants who disclose their inventions. On the one hand, the patent system can protect inventions which patentees have developed. On the other hand, it facilitates the utilization of inventions by third parties through their disclosure (Patent Act, Article 1).184
In this way, the patent system grants an exclusive right in exchange for the applicant’s disclosure of a patent to the public.185
In patent infringement lawsuits, it is important to determine the scope of this exclusive right while balancing the protection of the patented invention and the interest of third parties to freely operate outside the scope of the patented invention.
7.5.1.1 Claim wording
Taking the purpose of the patent system into consideration, Article 70(1) of the Patent Act provides that “[t]he technical scope of a patented invention shall be determined on the basis of the statements of the patent claims attached to the application.” There is a similar principle in both U.S. and European patent law.186
According to this principle, all the elements and limitations stated in the claims must be present in the defendant’s product to establish infringement. It is only when this principle is satisfied that a defendant’s product will fall within the technical scope of a patented invention. Therefore, these claims have a special status compared to other sources for interpretation. It is not possible to use elements that are not mentioned in the claims – such as from the specification and other sources – to interpret a claim more narrowly than was originally intended.187 In other words, patent law provides that claims are to be interpreted according to the wording of the claims and that the wording is both the starting point and the goal.
Article 36(5) of the Patent Act provides that the applicant must state in the claims all the matters necessary for specifying the invention for which a patent right is sought. Such claims have the function of providing a third party with the most important tools to understand the content of the patented invention.
7.5.1.2 Interpreting the claims
When interpreting the wording of the claims, the standard applied is usually the natural meaning from the point of view of a person having ordinary skill in the art. The technical scope of the patented invention must be established based on the claim terms without any broadening or narrowing of their meaning.
Article 24 of the Patent Law Enforcement Regulation provides that the technical terms in the specification should be academic terms that are used in their usual sense and uniformly throughout the specification. Furthermore, the terms must be defined if they are used to indicate a specific meaning.188 However, claim terms are abstract when compared to, for example, the certainty provided by a boundary line in real property. They are not defined as a particular tangible object and can be esoteric. Therefore, other materials are usually required for claim construction.
7.5.1.3 Sources for claim construction
According to Article 70(2) of the Patent Act, “the meaning of the claim terms shall be interpreted in light of specifications and the drawings.” Therefore, the detailed description of the invention in the specification and the drawings is prescribed by statute as a source for interpreting patent claims.
The prosecution file history of the patent, publicly known art, as well as common knowledge of the art can also be relevant sources for claim interpretation. Even though those sources are not provided for in statute, they are legitimate sources similar to specifications and drawings.189
The key rationale for allowing non-statutory sources such as publicly known art to be used to interpret claims is disclosure to third parties: specifications and drawings are disclosed to a third party in the one document with the claims. Additionally, according to Article 186 of the Patent Act, the prosecution file history can be viewed by any third party. Further, publicly known art and common knowledge of the art is technical information that is naturally possessed by a person having ordinary skill in the art.
7.5.1.4 How to use sources
One issue in patent litigation is how all this information should be taken into consideration to properly construe the claim terms. As is the case for specifications and drawings, it is not possible to introduce elements that are not mentioned in the claims and thus to interpret the claim terms more narrowly than originally intended. However, in patent infringement lawsuits, the file history, publicly known art or common knowledge of the art can sometimes be a deciding factor when the claim construction is disputed. Establishing publicly known art and common knowledge in the art are also very important. These matters are supposed to be already possessed by persons having ordinary skill in the art, who are readers of the claims and specifications.
7.5.1.5 Product-by-process claims
Product-by-process claims can be defined as claims for inventions of products that recite the manufacturing processes of the products. The Supreme Court has stated, in a case involving this type of claim, that “[e]ven in such a case, the technical scope of the patented invention is determined as a product having the same structures and properties, which is manufactured by the described processes.”190 In the same case, the Supreme Court ruled that the patents were invalid because they were contrary to the principle of claim clarity under Article 36(6)(ii) of the Patent Act and stated that such claims will conform to the principle of claim clarity only when there are circumstances where it is impossible or almost impractical to request the applicant to directly identify the product by its structure or properties. For instance, when it is technically impossible for the applicant to directly identify the object by its structure or properties, or it takes excessive economic expenditure or time to perform the identification work.191
Conversely, if these requirements are met, the specifications will disclose the invention of a product and not a process. In that case, it is an insufficient defense to argue that the product has been manufactured by a different process. However, in the absence of impossible or impractical circumstances, as outlined by Supreme Court above, a product-by-process claim is invalid because it runs counter to the principle of claim clarity.
Therefore, with regard to the claim wording of a manufacturing process, it cannot be assumed that all claims that contain any steps as part of a process fall within product-by-process claims. This is to be determined from a substantive and practical point of view in order not to invalidate patented inventions that have not yet been identified as product-by-process claims. In this context, it has been pointed out that, in practice, it is important to appropriately limit the scope of the application of the Supreme Court decision.192
When the claims are determined not to be a product-by-process claim – even though they contain a manufacturing process – those processes must constitute elements or limitations in the claims so that, in accordance with the basic principle of claim interpretation, a product manufactured with a different process is not covered by the technical scope of the patented invention.
7.5.1.6 Functional claims
Functional claims are defined as claims that “are described by not concrete structures but absolute functions of the structures.”193 An example would be when the function of glue, rather than its chemical structure, is described in the claims, using words such as “adhesive means.” As stated above, Article 36(5) of the Patent Act provides that an applicant must state in the claims all the matters necessary for specifying the invention for which a patent right is sought. Functional claims comply with this requirement and are well established in practice.
The technical scope of functional claims must be determined based on the technical idea embodied in the specific structures disclosed in the specification. This does not mean that the scope of the claims is limited to the embodiments. A structure that is not described in the embodiments but that a person having ordinary skill in the art can determine from the structure disclosed in the specification or from the detailed description of the invention is to be included in the technical scope of the invention.
It can be difficult to understand to what extent identifying particular features of embodiments is allowed. Establishing publicly known art and common knowledge in the art can help deal with this issue. These are matters that are supposed to be possessed by persons having ordinary skill in the art, who are readers of the claims and the specifications, and whose understanding is deemed to show the technical scope of the patented invention.
7.5.2 Doctrine of equivalents
There are no Japanese statutes that refer to finding patent infringement under the doctrine of equivalents. However, case law has introduced the concept of equivalence into Japanese patent law.
7.5.2.1 Five requirements of the Ball Spline Bearing Case
In the Ball Spline Bearing Case,194 the Supreme Court stated that a patent can be found to have been infringed not only by a product or process that falls within the literal scope of a patent claim but also under the doctrine of equivalents. The Supreme Court set out five requirements for finding patent infringement under the doctrine of equivalents:
- 1. The claim elements that are lacking in an allegedly infringing product or process are not essential parts of the patented invention.
- 2. The purpose of the patented invention can be achieved, and the same function and effect can be obtained, if the lacking claim elements are replaced with corresponding parts in the allegedly infringing product or process.
- 3. It would have been easy for a person having ordinary skill in the art to conceive of the idea of replacing the lacking claim elements with the corresponding parts in the allegedly infringing product or process at the time of the act of infringement.
- 4. The allegedly infringing product or process was neither identical to nor easily conceived from prior art at the time the application for the patent was filed.
- 5. No special circumstances preclude the doctrine of equivalents, such as where the allegedly infringing product or process was intentionally excluded from the scope of the claim during patent prosecution before the JPO.
The Supreme Court explained the grounds for finding patent infringement under the doctrine of equivalents in relation to these five requirements as follows:
It is extremely difficult to foresee all the types of infringements which may occur in the future and to formulate the scope of the patent claim in the specifications, and it will greatly reduce the incentive for invention in society in general if persons are able to easily avoid becoming subject to grants of injunctive relief and other exercises of rights by the patent holder by merely replacing part of the claim elements with the substance or technology which came to be known after the patent application. This would not only be contrary to the purposes of Patent Act – to the promotion of the development of industry through the protection and encouragement of invention – but would also be contrary to the principle of social justice and the idea of fairness.
Taking this into account, the substantive value of the patented invention extends to the technology which a third party can easily conceive as substantially equivalent to the construction as indicated in the scope of the patent claim in the specification, and third parties should be expected to foresee this.
On the other hand, technologies which were already in the public domain, or which a person having an average knowledge in the area of the technology used in this invention could easily have conceived at the time of the patent application, since no one could in any case have obtained a patent therefor (Patent Act, Article 29), cannot be found to fall within the technical scope of the patented invention.
Furthermore, if a patent holder has acknowledged that technology is not within the technical scope of the patent claim, or their behaviour has indicated this to be the case, for example, by intentionally excluding the technology from the scope of the patent claim during patent prosecution, the patent holder is not entitled to claim otherwise afterwards, since this is against the doctrine of estoppel.
7.5.2.2 Burden of proof
According to decisions of the lower courts that have followed the Ball Spline Bearing Case and the Grand Panel of the IP High Court in the Maxacalcitol Case (see below):
-
A patentee bears the burden of proof regarding Requirements 1–3 as prescribed in the Ball Spline Bearing Case to establish patent infringement under the doctrine of equivalents.
-
An alleged infringer bears the burden of proof in relation to Requirements 4–5 for denying patent infringement under the doctrine of equivalents.195
7.5.2.3 Requirement 1: nonessential part
The criteria used to determine whether claim elements are essential have been the subject of case law. In the Maxacalcitol Case, the Grand Panel of the IP High Court opined as follows:
The substantial value of an invention which the Patent Act intends to protect exists in the disclosure to society of a means with a specific structure for solving a technical problem that could not have been solved by prior art, which is based on a unique technical idea that is not seen in prior art. Therefore, the essential part of a patented invention should be understood as the characteristic part which constitutes a unique technical idea that is not seen in prior art in the statements in the scope of claims of the patented invention. The aforementioned essential part should be found by first understanding the problem to be solved and the means for solving the problem of the patented invention […] and its effects […] based on the statements in the scope of claims and the specification and then determining the characteristic part that constitutes a unique technical idea that is not seen in prior art in the statements in the scope of claims of the patented invention.
The above opinion aligns with the majority of lower court decisions that have followed the Ball Spline Bearing Case.196 However, this formula was not enough to resolve the issue in the Maxacalcitol Case, where the enforced patent claim required that the starting material and intermediate for producing maxacalcitol were cis-form vitamin D structures, while those used in the allegedly infringing process had trans-form vitamin D structures that were geometric isomers. That is, even after finding that the claim element was a part of the patented invention, there remained the question as to whether the cis-form was essential or not. As to this question, the Grand Panel of the IP High Court found that the cis-form was not essential, on the following grounds:
That is, taking into account that the substantial value of a patented invention is defined depending on the degree of contribution in comparison with prior art in the relevant technical field, the essential part of a patented invention should be found, based on the statements in the scope of the claim and the specification and, in particular, through comparison with prior art stated in the specification, to be in accordance with the following principle: (i) If the degree of contribution of the patented invention is considered to be large in comparison to the prior art, an essential part of the patented invention is found to be a superior concept in relation to part of the statements in the scope of claims.[…] (ii) If the degree of the contribution of the patented invention is evaluated as not much more than prior art, an essential part of the patented invention is found to be the same as literally stated in the scope of claims.
However, if the statement of the problem in the specification, which is described as one that prior art could not solve, is objectively insufficient in light of prior art as of the filing date […] prior art that is not stated in the specification should also be taken into consideration for the purpose of finding a characteristic part which constitutes a unique technical idea of the patented invention that is not seen in prior art. In such cases, the essential part of the patented invention is found to be closer to the statements in the scope of claims compared to cases where it is found only based on the statements in the scope of claims and the specification, and the scope of application of the doctrine of equivalents is considered to be narrower.
In addition, in determining the fulfillment of the first requirement, that is, whether an element which is different from the allegedly infringing product, etc., is a non-essential part, it is not appropriate to first divide the claim elements stated in the scope of claims into essential parts and non-essential parts, and then consider that the doctrine of equivalents is not applicable to all of the claim elements that fall under essential parts, but it is necessary to first determine whether the allegedly infringing product, etc., commonly has the essential part of the patented invention as mentioned above, and then consider a difference not to be an essential part if the subject product, etc., is recognized as having said essential part. Even if the allegedly infringing product, etc., has a difference which is not the characteristic part that constitutes a unique technical idea that was not seen in prior art, this fact does not become a reason for denying the fulfillment of the first requirement.197
7.5.2.4 Requirement 2: possibility of replacement
The second requirement of the doctrine of equivalents is often referred to as the “possibility of replacement.” It is not always clear how or whether the function and effect of the allegedly infringing product or process can be judged to be the “same” as those of the patented invention when only allegedly trivial or immaterial differences exist. The courts have not provided any clear guidance on this issue.198
7.5.2.5 Requirement 3: ease of replacement
Regarding the third requirement, such judgment needs to be made in light of the level of technology at the time of the act of infringement. Therefore, for example, if an alleged infringer’s manufacturing and distribution of an allegedly infringing product continue despite pending court proceedings, a judgment should be made based on the level of technology at the time of the closing of the oral hearings.
7.5.2.6 Requirement 4: difficulty of conception
As stated above, an alleged infringer bears the burden of proof when arguing its defense under the fourth requirement. The alleged infringer’s argument under this requirement may overlap, to some extent, with a defense based on patent invalidity due to a lack of novelty or inventive step. Under this requirement, the alleged infringer needs to establish that the allegedly infringing product or process was neither identical to nor easily conceived from the prior art while also establishing patent invalidity, which requires that the patented invention was identical to or easily conceived from the prior art.
7.5.2.7 Requirement 5: no special circumstances
The fifth requirement is that there are no special circumstances that might preclude the application of the doctrine of equivalents. A typical “special circumstance” which the Supreme Court referred to in the Ball Spline Bearing Case is where the allegedly infringing product or process was intentionally excluded from the scope of the claim during patent prosecution before the JPO. This is similar to prosecution history estoppel, which can be raised by an alleged infringer as a defense against literal infringement.
In the Maxacalcitol Case, the alleged infringer argued that there was a special circumstance preventing patent infringement from being found based on the doctrine of equivalents. The applicant had not crafted the patent claim so that it included the process where the starting material and intermediate for producing maxacalcitol had trans-form vitamin D structures, even though ordinary persons having ordinary skill in the art could have easily conceived using such a material at the time of patent filing. The Supreme Court accepted the appeal of the alleged infringer on this issue but ultimately rejected the argument:
- (1) […] even in a situation where the scope of patent claims written by the patent applicant do not mention the structure for allegedly infringing products or processes different in part from the structure stated in the scope of claims while the applicant was able to easily conceive the structure for such allegedly infringing products or processes at the time of filing the application, the mere fact of such omission in the scope of the patent claims does not constitute a special circumstance such as where the allegedly infringing products or processes were intentionally excluded from the scope of patent claims in the course of filling the patent application.
-
(2) […] in cases where the applicant has failed to describe the structure of allegedly infringing products or processes that are different from corresponding elements of the structure stated in the patent claims, the existence of special circumstances, such as the intentional exclusion of allegedly infringing products or processes from the scope of patent claims in the course of filing an application for a patent, should be found if the applicant is objectively and visibly determined to have indicated their intention of omitting statements concerning allegedly infringing products or processes in the scope of the patent claims while recognizing that the structure for the allegedly infringing products or processes could substitute for the structure stated in the scope of the patent claims.
In light of the facts explained in the above, nothing contained in the application for the patent indicates objectively and visibly the applicant’s intention of omitting to mention the structure for the applicant’s process in the scope of claims while recognizing that the structure adopted by the applicant, which was different in part from the structure stated in the scope of claims, could substitute for said structure.199
7.5.2.8 Other relevant cases
In an early equivalence case delivered shortly after the judgment in the Ball Spline Bearing Case and prior to the establishment of the IP High Court, the Osaka High Court found indirect infringement under Article 101 of the Patent Act with respect to a product that was used exclusively for the exploitation of the allegedly infringing process. The court decided that the process for which the product was exclusively used was equivalent to the process that fell within the literal scope of the patented claim.200 In another, more recent case, a patentee’s right to seek compensation for the unauthorized use of a patented invention – after the publication of an unexamined application but prior to registration of the patent right under Article 65 of the Patent Act – was found to extend to the unauthorized use of products or processes equivalent to those falling within the literal scope of the patented claim.201
7.5.3 Defense of invalidity
The defense of invalidity of a patent involves an alleged infringer asserting that a plaintiff’s patent should be invalidated.202 Alleged infringers assert the defense of invalidity in about 80 percent of patent infringement cases.203 An alleged infringer may also request a JPO trial for invalidation (see Section 7.4). These trials are often conducted in parallel with a court’s determination of invalidity, and sometimes conflicting decisions are reached (see below).
Alleged infringers will sometimes adopt a strategy of not filing for a trial for invalidation because they think that a court is more likely to find invalidity than the JPO, particularly in cases in which matters of fact are contested, such as fraud, violation of the rules relating to joint applications, or publicly worked inventions. Like any other claim, the defense of invalidity of a patent will be dismissed if the assertion is not made in a timely manner or if the case would be unduly delayed.204
The statutory basis for the defense of invalidity was introduced by an amendment of the Patent Act in 2004 in response to a decision by the Supreme Court (Kilby Case), which held that the defense of abuse of rights could be asserted even before a trial for invalidation by the JPO becomes final and binding.205 While the Supreme Court’s decision in Kilby suggested that a patent would have to be invalid due to lack of inventive step to allow the defense to be raised, Article 104-3(1) of the Patent Act did not include such a restriction. However, there is no substantive difference between the level of “obviousness” required as set out in the Supreme Court decision and Article 104-3(1).
7.5.3.1 Grounds for invalidity
The grounds for invalidity that can be claimed in a defense of invalidity are violations of the following patent requirements:
-
amendment requirement (addition of new matter; Patent Act, Article 17-2(3));
-
novelty (Patent Act, Article 29(1));
-
inventive step (Patent Act, Article 29(2));
-
prior art effect (Patent Act, Article 29-2);
-
enablement requirement (Patent Act, Article 36(4)(i));
-
support requirement (Patent Act, Article 36(6)(i));
-
clarity requirement (Patent Act, Article 36(6)(ii)); and
-
usurpation (Patent Act, Article 49(7)).
Various court decisions that have addressed these grounds for invalidity are outlined below.
7.5.3.1.1 Amendment requirement (addition of new matter; Patent Act, Article 17-2(3))
In the Solder Resist Case, a Grand Panel of the IP High Court stated that
[t]he “matters described in the description or drawings” are technical matters derived by a person having ordinary skill in the art putting together all statements in the specification or drawing. If a correction introduces no new technical matter in relation to those thus derived, the correction may be deemed to be within the scope of matters described in the description or drawings.206
The patentee who amended the patent bears the burden of proof for this ground for invalidity.207
7.5.3.1.2 Novelty (Patent Act, Article 29(1))
The IP High Court has held that
[i]n order for an “invention of a product” to be described in a “publication,” it is necessary to first disclose the structure of the invention in the publication, and as the invention is a creation of technical ideas (see Patent Act, Article 2(1)), it is necessary not only to disclose the structure of the invention but also to disclose the technical ideas of the invention to the extent that a person having ordinary skill in the art who has access to the “publication” can easily work the technical ideas.208
The alleged infringer bears the burden of proof for this ground for invalidity.
7.5.3.1.3 Inventive step (Patent Act, Article 29(2))
In Bridgestone Co., Ltd v. Commissioner of the Patent Office, the IP High Court found that
[t]he invention of this application arranges a surface rubber layer having a low elastic modulus so that the tire can exhibit the performance on ice even in the initial stage of use, whereas the cited invention enables the body layer to exhibit the specified performance quickly by removing the surface layer by peeling easily. Therefore, the concrete problem for enabling the body layer to exhibit the performance even in the initial stage of use is different, and the technical idea of each invention’s surface layer conflicts with each other.209
When problems solved by the invention and a cited invention are different, such a difference is considered to support a finding of inventive step. The alleged infringer bears the burden of proof for this ground for invalidity.
7.5.3.1.4 Prior art effect (Patent Act, Article 29-2)
Requirements for this ground are:
-
another application (the other application) was filed on a day earlier than the filing date of the application concerned;
-
the publication of the other application occurred after the filing date of the application concerned;
-
the inventor of the invention in the other application was not the same as the inventor of the invention claimed in the application concerned; and
-
the applicant for the other application was not the same as the applicant for the application concerned as of the filing date of the application concerned.
The Tokyo High Court has held that
[w]here the invention claimed in the application concerned and the cited invention are different but share substantial identity, it is deemed “identity” regarding the prior art effect.
Substantial identity referred to herein means a case where a difference between the invention claimed in the application concerned and the cited invention is a very minor difference (an addition, deletion, conversion, etc., of common general knowledge or commonly used art which does not yield any new effect) in embodying means for resolving a problem.210
The IP High Court has stated that
[e]ven if there is no particular statement in the description etc. of the prior application, the invention of the prior application can be found taking into consideration the common general technical knowledge of a person having ordinary skill in the art in order to understand the invention of the prior application. On the other hand, in the case where an invention is abstract, or technical content of an invention is insufficiently disclosed even taking into consideration the common general technical knowledge of a person having ordinary skill in the art, such invention does not fall under the “invention” mentioned above and does not have the effect of excluding the later application provided for in this Article. Further, created technical content which is not configured to the extent that any person having ordinary knowledge and experience in the art can repeatedly work the technical content to achieve an intended technical effect is not yet an “invention” and it should not be deemed that such technical content falls under “invention” as referred to in Article 29-2 of the Patent Act.211
The alleged infringer bears the burden of proof for this ground for invalidity.
7.5.3.1.5 Enablement requirement (Patent Act, Article 36(1)(i))
The IP High Court has held that
[i]n order to satisfy the enablement requirement for a process, the detailed description of the invention is required to have a description to such a degree that a person having ordinary skill in the art can use the process without requiring excessive trial and error on the basis of the contents described in the detailed description of the invention and the common general technical knowledge as at the time of filing, and the presence of the description to such a degree is sufficient.
In order to satisfy the enablement requirement for a product, the detailed description of the invention is required to have a description to such a degree that a person having ordinary skill in the art can make the product without requiring excessive trial and error on the basis of the contents described in the detailed description of the Invention and the common general technical knowledge as of the time of the filing.212
The IP High Court has also held that
[i]n order to fulfil the enablement requirement for a process for producing the product, the detailed description of the invention is required to have a description to such a degree that a person having ordinary skill in the art can use the process and also can use the product produced by the process without requiring excessive trial and error on the basis of the contents described in the detailed description of the invention and the common general technical knowledge as of the time of the filing.213
The patentee bears the burden of proof for this ground for invalidity (as long as it is the same patent that is the subject of an invalidation trial before the JPO (common view)).
7.5.3.1.6 Support requirement (Patent Act, Article 36(6)(i))
In the Polarizing Film Manufacturing Process Case, a Grand Panel of the IP High Court held that
[c]laim recitations are first compared with the detailed description of the invention; then the fulfillment of the Support Requirement is determined according to whether the claimed invention was described in the detailed description of the invention, whether a person having ordinary skill in the art could have solved the problem of the claimed invention based on its recitations, or a person having ordinary skill in the art could have solved the problem of the claimed invention based on common technical knowledge at the filing date given that the recitations were not included nor suggested in the detailed description of the invention.214
The patentee bears the burden of proof for this ground for invalidity (as long as it is the same patent that is the subject of an invalidation trial before the JPO (common view)).
7.5.3.1.7 Clarity requirement (Patent Act, Article 36(6)(ii))
The IP High Court has held that
[Article 36(6)(ii) of the Patent Act] was established in view of the fact that, if the invention presented in the claims is not clear enough, the technical scope of the invention protected by the patent would be unclear and could cause unexpected disadvantage to third parties. The objective of this provision is to prevent such inconvenience. A determination as to whether or not the invention claimed in a patent application is clear should be determined based not only on the information presented in the claims but also on the information presented in the description and drawings attached to the patent application. Moreover, that determination should be made from the perspective of whether the information presented in the claims can be considered to be so unclear that it would make third parties suffer unexpected disadvantages in light of the common general technical knowledge of persons having ordinary skill in the art as of the time of the filing of the application.215
However, the IP High Court has also held that
[e]ven if a process for manufacturing a product is described in the scope of claims for a product, if it is clear from the scope of claims, description, drawings, and common general knowledge that the structure or properties of the product are represented by the process, the benefit of a third party is not unreasonably harmed, and therefore, it does not constitute a violation of the clarity requirement.216
The patentee bears the burden of proof for this ground for invalidity (as long as it is the same patent that is the subject of an invalidation trial before the JPO (common view)).
7.5.3.1.8 Usurpation (Patent Act, Article 49(7))
The IP High Court has held that
[i]n a trial for patent invalidation requested on the grounds of a usurped application, it is the patentee that bears the burden of allegation and proof in relation to the fact that “the patent application was filed by the inventor of the invention for which a patent was sought or by a person to whom the right to obtain a patent was assigned from the inventor.” Even if such interpretation is adopted, it would not mean that the patentee of an invention who faces such a trial is always required to present independent, specific, concrete, and detailed allegations and proof with regard to how the invention was made. The required breadth and depth of the patentee’s allegations and proof should be determined based on the nature of the specific grounds that allege that the patent was granted based on a usurped application and also based on the breadth and depth of the allegations and proof of the person who requested a trial for invalidation, and also that, if the person who requested a trial for invalidation fails to provide any specific grounds to allege that the patent was granted based on a usurped application and also fails to provide any evidence for such allegation, the patentee is merely required to provide relatively simple allegations and proof. Whereas, if the person who requested a trial for invalidation provides specific grounds to allege that the patent was granted based on a usurped application and also provides evidence for such allegation, the patentee cannot be considered to have fulfilled the burden of allegation and proof unless the patentee provides allegations and proof that outweigh the allegations and proof provided by the former person.217
The alleged infringer bears the burden of proof for this ground for invalidity. However, for this ground, the burden of proof will pass to the patentee if the appellant of a trial for invalidation identifies circumstances in support of usurpation.218
7.5.3.2 Parallel Japan Patent Office trial for invalidation
As noted above, an alleged infringer may request a JPO trial for invalidation in addition to asserting the defense of invalidity in a patent infringement lawsuit. JPO trials are frequently conducted in parallel to a court’s proceedings, and conflicting decisions are sometimes reached. However, an invalidity determination by the court affects only the parties and therefore does not invalidate the patent with respect to third parties. Only the JPO can invalidate a patent with erga omnes effect.
When a JPO trial for invalidation results in a decision that a patent is invalid, and that decision become final and binding, the patent is invalid for the parties and any third parties. Therefore, the patent will also be invalid for the purpose of a patent infringement lawsuit, and so the case will be decided against the patentee.
When a JPO trial for invalidation results in a decision that a patent is valid and should be maintained, and the decision becomes final and binding – and the defendant does not appeal the JPO decision to the IP High Court – it will be impossible to assert a defense of invalidity on the same grounds in a patent infringement lawsuit. This is because it would be a violation of the doctrine of good faith and fair dealing.219 Therefore, if an alleged infringer in a patent infringement lawsuit is not successful in a parallel JPO trial for invalidation, the alleged infringer must appeal to the IP High Court.220
7.5.3.3 Limitations on assertions in retrials
In patent infringement proceedings, a defendant may assert a defense of invalidity, and a plaintiff may assert a defense of correction, and both parties will present their views as to the validity and scope of the allegedly infringed patent. However, there is the potential that a JPO decision in a trial for invalidation or a trial for correction – that differs from the judgment in a patent infringement lawsuit in relation to the validity and scope of a patent – becomes final and binding after the judgment in the patent infringement lawsuit becomes final and binding, thereby reversing that judgment. Thus, in 2011, the Patent Act was amended to impose certain limitations on the assertions that may be made in a retrial under Article 338(1)(viii) of the Code of Civil Procedure (when a civil judgment has been modified by a subsequent administrative decision).
Article 104-4 of the Patent Act provides that if a JPO trial or appeal decision – that a patent is to be invalidated or corrected – becomes final and binding after a final judgment in a patent infringement lawsuit becomes final and binding, a person that was a party to the patent infringement lawsuit may not assert that JPO trial or appeal in a retrial of the final decision in the patent infringement lawsuit, including in any action claiming compensation for damages and restitution for unjust enrichment.
For example, a person who has been found liable for infringement in a patent infringement lawsuit cannot, in a retrial of the lawsuit, demand the return of compensation for damages or restitution paid if the JPO later finds the patent to be invalid. In these circumstances, an injunction order issued in a patent infringement lawsuit would no longer be effective because the basis for infringement would have disappeared. Any compensation or restitution already paid cannot be reclaimed.
In addition, although not originally envisaged by Article 104-4, the IP High Court has held that
because the Patent Act provides that an alleged infringing item that does not fall within the technical scope of the patent invention before a correction does not fall within the technical scope of the patented invention after a correction, an allegation by a patentee in a retrial that an alleged infringing item falls within the technical scope of the patent invention as a result of a JPO decision upholding a correction but after a judgment that dismissed the request on the grounds that the alleged infringing item did not fall within the technical scope of the patent invention, is not envisaged by the Patent Act.221
Therefore, an alleged infringer must strongly argue the defense of invalidity, and a patentee must strongly argue the defense of correction in patent litigation proceedings. Otherwise, even if a favorable JPO trial decision becomes final and binding after the judgment of a court in a patent infringement lawsuit becomes final and binding, the judgment of the latter may not be reversed in a retrial.
7.5.4 Defense of correction
When a defense of invalidity is asserted by a defendant in patent infringement proceedings, the plaintiff (the patentee) may be able to avoid invalidity by asserting a defense of correction – that the grounds for invalidity can be addressed by either a final and binding JPO correction decision or a request for a correction. Therefore, in parallel with this, the alleged infringer can assert the effect of the correction in a suit for infringement of a patent.
7.5.4.1 Four requirements and an exception
The following four requirements must be satisfied for a defense of correction:
-
The request for correction (where a trial for invalidation is pending) or the request for a trial of correction by the JPO (where a trial for invalidation is not pending) must be lawful.222
-
The correction meets the correction requirements – that is, no new matter has been added.
-
The reason for invalidation alleged in the defense of invalidity is resolved by the correction.
-
The defendant’s product (or process) falls within the technical scope of the patented invention after correction.
However, in relation to the first requirement, under the Patent Act, there is period in which a request for neither a correction nor for a trial for correction can be made, and so the IP High Court has ruled that
when it is legally difficult for a patentee to file a request for correction etc., such circumstances should be taken into consideration on a case-by-case basis from the standpoint of fairness, and when there are special circumstances that do not require the filing of a legal request for correction etc., the patentee may be allowed to make an allegation of defense of correction without satisfying such requirement.223
In this regard, the IP High Court has held that
if such request cannot be made because the patentee’s right to request correction or request a trial for correction is restricted, a declaration to the effect that such request for correction (or a request for a trial for correction) will be made when it “becomes possible” is sufficient.224
In addition, the IP High Court has also held that
the appellant could request neither a correction nor a trial for correction until receiving a notice of the trial decision from the JPO under Article 126, paragraph (2), Article 134-2, paragraph (1) of the Patent Act. Under such circumstances, the appellant does not need to make these requests to the JPO in order to assert the defense of correction.225
Accordingly, it is still possible to assert the defense of correction even during the term when it is not possible to request a correction or a trial for correction under the Patent Act. However, the patentee will need to request a correction or trial for correction at the JPO when it becomes possible to do so under the Patent Act.
A patentee is required to assert a defense of correction before the conclusion of the oral hearing of the IP High Court at the latest so as not to cause a delay, irrespective of the progress of the hearing proceedings before the JPO. Otherwise, it will be impossible to assert a defense of correction when a correction or a trial for correction may be requested under the Patent Act.226 A patentee should be mindful of this timing issue.
7.5.4.2 When to assert the defense
The defense of correction will be dismissed if it is late or if it will unduly delay the proceedings.227 For example, the IP High Court has dismissed a defense of correction submitted four days before the first hearing date of an appeal trial because “it was possible to the assert the defense of correction by the due date of the first brief before the IP High Court.”228
7.5.4.3 Consent of joint owner and exclusive licensee
Under the Patent Act, a patentee may only request a trial for correction with the consent of any joint owners and exclusive licensees.229 Further, the Tokyo District Court has also rejected a patentee’s defense of correction assertion to which a nonexclusive licensee did not consent.230
7.5.4.4 Patentee failure to request correction or trial for correction
As noted above, the defense of correction usually requires that a lawful request for correction or a trial of correction has been made with the JPO.231 However, the IP High Court has indicated that this is not necessary during the period when neither a correction nor a trial for correction may be requested under the Patent Act. In these circumstances, the patentee is required to file a request for correction or a trial for correction at the JPO when it becomes possible to do so under the Patent Act.
However, there is a risk that this could lead to complexity and undesirable outcomes. For example, it could lead to a situation wherein a patentee asserts the defense of correction (without first requesting a correction or a trial for correction) and is successful in a patent infringement lawsuit as a result of asserting this defense but does not request a correction or a trial for correction with different claim wording with the JPO, even when it becomes possible to do so under the Patent Act.
There is some debate as to the type of penalty that could be imposed on the patentee in such a situation and whether a defendant could seek a retrial of a patent infringement lawsuit that has already become final and binding. However, there are no court cases that consider this point, and the debate is still developing.
7.6 Judicial patent proceedings and case management
This section sets out the process for seeking an injunction against, or damages for, an alleged infringement of a patent right, with a particular focus on the district court process. It addresses jurisdiction and case assignment; conciliation; the two-stage district court process for assessing infringement and damages; provisional dispositions (preliminary injunctions); and discovery and appeal. This section also outlines the remedies a patentee may seek when a person infringes or is likely to infringe a patent right, including an injunction, damages, measures to restore credibility and the return of unjust enrichment.
The IP divisions of the Tokyo District Court and the Osaka District Court adopt the following two-stage process for patent infringement lawsuits:
- 1. infringement determination stage – the court determines whether a patent has been infringed (including the validity of a patent); and
- 2. damages determination stage – if the court finds that infringement has occurred, a second stage is conducted to determine the amount of damages.
Figure 7.10 provides an overview of the patent infringement lawsuit litigation process.
Figure 7.10 First-instance patent litigation
The IP divisions of the Tokyo District Court and the Osaka District Court have published the following guidelines on the two-stage infringement lawsuit process in English:
-
Proceedings Model for Patent Infringement Suit (Stage for Examination on Infringement) (Tokyo District Court);
-
Proceedings Model for Patent Infringement Suit (Stage for Examination on Damages) (Tokyo District Court);
-
Flow of Procedures for a Patent/Utility Model Right Infringement Suit (Osaka District Court); and
-
Instructions for Proceedings of the Stage for Examination on Damages (Osaka District Court).232
7.6.1 Jurisdiction and case assignment
As noted in Section 7.3, the Tokyo District Court or the Osaka District Court handles first instances of civil lawsuits for an alleged infringement of a patent.233 Patent infringement cases are assigned to panels of the IP divisions of the district courts according to the order in which they are filed. Civil Divisions 29, 40, 46 and 47 of the Tokyo District Court and Civil Divisions 21 and 26 of the Osaka District Court specialize in IP infringement proceedings.
A panel of three judges will usually hear patent infringement cases. Fact-finding does not involve jurors and is conducted by judges. However, judicial research officials – examiners seconded from the JPO, or patent attorneys – are assigned to assist district court judges with technical matters.
Any appeal against a district court decision in a patent infringement lawsuit is under the exclusive jurisdiction of the IP High Court.234 A party that is dissatisfied with a decision of the IP High Court may file a final appeal or a petition for the acceptance of a final appeal to the Supreme Court.235
7.6.2 Statements of case (complaint and answer)
On the first date for oral argument, the plaintiff will present the complaint, and the defendant will present an answer. The answer should outline the arguments that the defendant intends to present, including:
-
identification of the alleged infringing product or process and a description of its composition;
-
admission or denial of the assertions made in the complaint; and
-
the defense of patent invalidity.236
The parties should submit basic documentary evidence – for example, the patent register, the patent gazette or a pamphlet describing the defendant’s product – along with a description of the evidence.
7.6.3 Early case management (preparatory proceedings)
In most cases, after the first date for oral argument, the court refers the case to preparatory proceedings to identify and organize the issues and evidence. The presiding judge and another judge from the three-judge panel will conduct the preparatory proceedings during which the parties will present their detailed arguments.
On the first or second date of the preparatory proceedings, the court and the parties will confirm the issues in dispute and may decide a schedule for the proceedings. Depending on the arguments made on each date of the proceedings, the court and the parties may adjust the schedule or discuss what the parties should prepare for the next date for proceedings.
During preparatory proceedings, according to Article 104-2 of Patent Act, when the defendant denies the description of the allegedly infringing products or process described by the plaintiff in the complaint, the defendant should present a description of those products or process prepared by the defendant. Based on this description, the defendant will present a brief that includes arguments as to whether the alleged infringing product or process falls within the technical scope of the patented invention. If the defendant argues a defense of patent invalidity, the defendant will present a brief outlining the defense based on an investigation of publicly known prior art documents and should also submit any other relevant and necessary documentary evidence in its possession.
The plaintiff will also present a brief that outlines the plaintiff’s arguments against the defendant’s denial of infringement in terms of the technical scope of the patented invention, as well as any defense of patent invalidity (including the defense of correction), and will also submit any necessary documentary evidence to support its assertions.
On the third date of preparatory proceedings, the defendant will present another brief to counter the plaintiff’s allegation made at the previous day of preparatory proceedings regarding the technical scope of the patented invention. The defendant may also provide supplementary material relevant to the defense of patent invalidity.
On the fourth date of preparatory proceedings, the plaintiff will present briefs that outline any supplementary arguments with respect to the defense of patent invalidity. At this stage, the key arguments on infringement, including the validity of the patent and their proof, will be completed.
7.6.4 Provisional measures (preliminary injunction against patent infringement)
Article 23(2) of the Civil Provisional Remedies Act provides for a provisional disposition (preliminary injunction) to prohibit the supply of goods or services that infringe a patent right, in addition to a permanent injunction issued in an infringement action based on the merits.237 Article 23(2) provides that a preliminary injunction may be issued “when such status is necessary in order to avoid any substantial damage or imminent danger that would occur to” the patentee with respect to “the relationship of rights in dispute.”
If a patentee is successful in an infringement action on the merits, the court will permit the patentee to exercise the right to:
-
stop the infringing activities;238
-
demand the disposal of infringing products;239
-
demand compensation for damages;240 and
-
demand measures to restore the patentee’s reputation.241
However, in the case of a preliminary injunction against patent infringement, only the following remedies are permitted:
-
an injunction against the infringing activities; and
-
the retention of the infringing products by the court enforcement officer for the purpose of ensuring the disposal of the infringing products upon obtaining a final judgment.242
Article 24 of the Civil Provisional Remedies Act provides the following:
In order to achieve the objective of a petition for an order of provisional disposition, the court may issue a disposition ordering the [respondent (alleged infringer)] to take or prohibit from taking certain actions, ordering the [respondent] to tender performance, or causing the object to be placed in the custody of a custodian, or issue any other necessary disposition.
The case for a preliminary injunction may be filed at the same time as the main action. When the same counsel represents each party in both matters, the case for a preliminary injunction and the main case will often be considered by the court at the same time.
7.6.4.1 Requirements for a preliminary injunction order
The requirements for a preliminary injunction are a likelihood of success on the merits and the necessity to preserve the patentee’s position pending the final determination. Article 13(1) of the Civil Provisional Remedies Act provides: “A petition for an order for a provisional remedy must clarify the purpose thereof and the rights or relationship of rights that must be preserved and the necessity of preserving it.”
To show that there is a likelihood of success on the merits, it is necessary to demonstrate that a patent right is infringed – that is, that the other party’s goods or services fall within the technical scope of the patented invention. The respondent (alleged infringer) may deny this by showing that the right should be invalidated in a trial for invalidation before the JPO or that the right is not infringed.243
The necessity of the preliminary injunction must be established by prima facie evidence that shows serious damage or imminent danger to the petitioner (patentee).
7.6.4.2 Proof in a preliminary injunction case
The proof required for a preliminary injunction is a prima facie case. Article 13(2) of the Civil Provisional Remedies Act provides that a prima facie case must show “the right or the relationship of rights to be preserved and the necessity to preserve it.” Prima facie evidence is evidence that can be assessed immediately by the court.244 Documentary evidence is generally provided, and hearing of a witness who is not present in court is not permitted. A court will accept prima facie evidence that is above factual doubt.
The proof required in an action on the merits is “certainty beyond a reasonable doubt.” The burden of proof is lower for a prima facie case. However, in practice, the proof required for a preliminary injunction is often closer to that required in an action on the merits, particularly when the impact on the respondent (alleged infringer) will be significant and if the possibility of the preliminary injunction being suspended is low.
7.6.4.3 Proceedings of preliminary injunction cases
The Tokyo District Court and the Osaka District Court have jurisdiction over preliminary injunction cases.245 In principle, the court deciding a preliminary injunction case must hold oral proceedings or a hearing date at which the respondent (alleged infringer) may be present. However, Article 23(4) of the Civil Provisional Remedies Act provides that this does not apply when the objective of the petition for an order of preliminary injunction cannot be achieved if such proceedings are held. The time required for a hearing depends on the complexity of the case, but it usually takes several months from the filing of the petition to the handing down of the decision if the case involves issues of infringement or invalidity.
7.6.4.4 Preliminary injunction cases and necessity of security deposit
A respondent (alleged infringer) may incur damage if a preliminary injunction is incorrectly issued. Therefore, it is usual for a court to require a security deposit when issuing a preliminary injunction. Under the Civil Provisional Remedies Act, whether a security deposit is required is left to the discretion of the court. Article 14(1) of the Civil Provisional Remedies Act provides the following:
An order for a provisional remedy may be issued while requiring provision of security or requiring provision of security within a certain period of time that is found to be reasonable as a condition for implementing the execution of the provisional remedy, or not requiring the provision of security.
The court determines the amount of the security deposit after reviewing materials submitted by the parties and taking various circumstances into account. The amount of the security deposit may be high if the sales generated by the alleged infringing goods or services are large. In addition, the security deposit will not be refunded until the dispute is resolved.
7.6.4.5 Execution of an order for a preliminary injunction
A permanent injunction is not enforceable until a declaration allowing the execution is issued or a judgment becomes final and binding. Conversely, a preliminary injunction order can be executed immediately.
A preliminary injunction is a provisional disposition prohibiting the respondent from performing an action (an alleged infringement) that comes into effect when a preliminary injunction order is served on the respondent (the alleged infringer). When a respondent is in violation of a preliminary injunction, the petitioner (patentee) can seek enforcement by filing a petition for substitute execution or indirect compulsory execution with the execution court based on an authenticated copy of the preliminary injunction order.246
To enforce an indirect compulsory execution, a petitioner must prove that the respondent is likely to breach their obligation not to act, but it is not necessary to prove that the respondent is actually in breach of their obligation not to act.247
A preliminary injunction order must be executed within two weeks from the day on which the preliminary injunction order is served on the respondent.248
7.6.4.6 Appeal against a preliminary injunction case
If a petition for a preliminary injunction order is dismissed, the petitioner (the patentee) may file an immediate appeal within two weeks from the day on which it is notified of the decision.249 When a preliminary injunction order is issued, the respondent (the alleged infringer) may file an objection to the preliminary injunction with the court that issued the order.250
An objection to a preliminary injunction order establishes a forum for reassessing the right to be preserved and the necessity of preservation. Although a petition for the stay of the execution of a preliminary injunction may be filed at the same time as an objection to a preliminary injunction order, it is practically impossible to obtain a stay of the execution of a preliminary injunction order. This is because a prima facie case is required to demonstrate the grounds for revocation of the order, and the execution of the preliminary injunction is likely to cause damage for which compensation cannot be made.251 Therefore, the hurdle for seeking a stay is high.
The respondent may file a petition for an order against the petitioner to file a suit on the merits. If the petitioner does not file a suit on the merits despite the issuance of the order, the respondent may file a petition for revocation of the preliminary injunction. Article 37 of the Civil Provisional Remedies Act provides:
- (1) At the petition of the [respondent], the court that issued the order for a provisional remedy must order the [petitioner] to, within a certain period of time that it finds to be reasonable, file an action on the merits and submit a document certifying such filing, or, if the [petitioner] has already filed an action on the merits, to submit a document certifying that such action is pending before a court.
- (2) The period referred to in the preceding paragraph must be two weeks or more.
- (3) The court must revoke the order for a provisional remedy at the petition of the [respondent] if the [petitioner] fails to submit the document set forth in paragraph (1) within the period set forth in said paragraph.
7.6.4.7 Claim for damages against an erroneous order for a preliminary injunction
If, after a preliminary injunction order against infringement has been issued, it becomes clear in a judgment on the merits – as a result of a successful invalidity defense or a non-infringement argument – that there is no right to be preserved, and the judgment becomes final and binding, the petitioner (the patentee) who has executed the preliminary injunction order is liable to compensate the respondent for damage suffered as a result of the execution of the preliminary injunction if the petitioner was willful or negligent when enforcing the illegal preliminary injunction. Unless there are special circumstances, it is generally presumed that the petitioner was negligent when executing an illegal preliminary injunction.252
7.6.5 Discovery (limited) and gathering of information
Commentators have noted that the law relating to evidence collection in Japan needs amendment because it favors infringers.253 Attorney–client privilege is rarely an issue in patent infringement suits in Japan as discovery is limited.
The process for evidence collection under the Patent Act includes special provisions that were based on and supplement the Code of Civil Procedure.
7.6.5.1 Order to produce documents
One of the traditional methods for collecting evidence under Article 105 of the Patent Act is an order to submit documents.254 Article 105, which is a special provision that supplements Article 220 of the Code of Civil Procedure, aims to reduce the burden of the plaintiff to prove the act of infringement and the amount of damage. The exceptions to the obligation to submit documents are more limited in the Patent Act compared to the Code of Civil Procedure. Article 105(1) of the Patent Act stipulates the exception as “reasonable grounds,” whereas Article 220 of the Code of Civil Procedure stipulates a list of specific situations in which a person may not refuse to submit a document.
7.6.5.1.1 Requirements
Article 105(1) stipulates that, in litigation concerning the infringement of a patent right or exclusive license, the court may, upon a motion of a party, order the other party to produce documents that are required to prove the act of infringement or to calculate the damage arising from the act of infringement. It also stipulates that this shall not apply where there are reasonable grounds for the person possessing the documents to refuse production of the documents. For example, it may be reasonable grounds to refuse the production of a document if it contains trade secrets. However, the courts have found that reasonable grounds are not found merely because a document contains trade secrets. A confidentiality protective order under Article 105-4 of the Patent Act can reduce the disadvantage to a person possessing such a document and is a relevant factor when denying reasonable grounds.255
7.6.5.1.2 Determination of reasonable grounds
Article 105(2) of the Patent Act stipulates that, if a court finds it necessary to decide whether there are reasonable grounds, the court may cause the person possessing documents to present such documents. In such a case, no person may request the disclosure of the documents.
It is not always easy for the court to decide whether there are reasonable grounds. However, generally speaking:
-
when the documents would prove infringement, reasonable grounds will often be denied under the protection of a protective order; and
-
when the documents would not prove infringement, reasonable grounds will often be found.
It is not appropriate for a court to decide this issue based solely on the assertion of the person possessing the documents. Therefore, Article 105(3) of the Patent Act provides that a court may disclose the documents to the parties or their attorneys when it is necessary to make a decision concerning the existence of reasonable grounds. In addition, under Article 105(4), a court may disclose the documents to a technical advisor with the consent of the parties when it is necessary to hear an explanation based on technical knowledge or acquire technical advice from the technical advisor.256
The inspection of evidence relating to infringing objects such as manufacturing equipment is indispensable to proving infringement in some patent litigation cases. Therefore, under Article 105(5) of the Patent Act, the same rules outlined above in relation to document production apply mutatis mutandis to the production of an infringing object.
7.6.5.1.3 Effect of a party’s noncompliance with an order to produce a document
According to Article 224 of the Code of Civil Procedure, a court may find an adverse party’s allegations concerning the details of a document to be true if a party:
This provision ensures the effectiveness of the system of production of documents.
7.6.5.2 On-site examination by an expert (inspection system)
Article 105-2 of the Patent Act provides for an inspection system, in which a neutral technical expert (inspector) enters the facility of an alleged infringer, conducts an investigation when there is a possibility of patent infringement, and submits a report to a court. The inspection system is thought to be an effective measure for collecting evidence in cases where the production method is unclear or where infringement cannot be determined by physically taking the product apart.
The inspection system can only be used in limited circumstances. The term “in litigation” under Article 105-2(1) of the Patent Act implies that the system can only be used after a patent infringement suit has been filed. Accordingly, a party cannot use the inspection system when filing a preliminary injunction action (see above).
7.6.5.2.1 Requirements to issue an inspection order
According to Article 105-2(1), the court, after hearing the opinions of the parties, may issue the inspection order after considering the following:
-
whether the evidence is necessary to prove the infringement;
-
the probability that the evidence will prove the infringement. This is required to prevent abuse of the inspection system. The level of the “probability” required is not as high as for the proof of infringement;257
-
whether there is no alternative. This requirement will not be satisfied when an alleged infringer’s product can be easily acquired on the open market; and
-
whether it is not too burdensome for the party subject to the inspection. A typical example of such a burden is that the party is forced to shut down its factory for a while.
7.6.5.2.2 Inspector
Under Article 105-2(2), the court designates neutral and appropriate experts as inspectors. These inspectors may include lawyers, patent attorneys or university professors. Under Article 105-2-4(2), designated inspectors may enter a defendant’s factories, office or other place and demand the production of documents, inspect equipment or conduct experiments. Depending on the case, two or more experts may be designated as inspectors.
7.6.5.2.3 Disclosure of the inspection report to the plaintiff
Article 105-2-4(1) provides that, after conducting the inspection, inspectors must summarize the results and submit a report to the court. The report will be disclosed to the inspected defendant but not to the plaintiff at this stage. The defendant may petition the court not to disclose the report for the protection of a trade secret.258 The court will then decide whether to disclose the whole or a part of the report to the plaintiff.259 The defendant’s petition will be allowed if reasonable grounds not to disclose the report are found. Otherwise, the report will be disclosed to the plaintiff, and the plaintiff may submit it to the court as evidence.
7.6.5.2.4 Effect of noncompliance with an inspection order
Under Article 105-2-5, if a party does not comply with an inspection order, the court may find the adverse party’s allegations concerning the facts to be proved to be true, as is the case when a party does not comply with a document production order.
7.6.6 Infringement determination
7.6.6.1 Explanatory session
The court will usually not hear parties or witnesses in patent infringement lawsuit proceedings. Rather, the court determines the scope of the patented invention and patent infringement using documentary evidence, such as patent specifications, technical documents of prior art and specifications of the allegedly infringing products. It is also rare for an expert witness to be used to prove the technical background of a patented invention.
However, as the last substantive step of the stage for assessing infringement, the court will usually preside over an explanatory session (technical briefing session).260 These sessions are held not only for cases involving cutting-edge technology or highly specialized technology but also to establish the general understanding of persons having ordinary skill in the art in the technical field in question, or where general technical knowledge in the art is at issue.
Explanatory sessions may take various forms. For example, an explanatory session may be conducted as an official oral court hearing or as part of the preparatory proceedings. An explanatory session conducted as an oral court hearing will be attended by the judges, the judicial research official in charge of the case, a court clerk and three technical advisors selected from among the experts in the technical field in question.261
At the beginning of the session, each party will make a presentation lasting approximately 30 minutes summarizing their arguments and covering technical matters, such as the details of the invention, prior art and common general technical knowledge available at the time when the application was filed. The parties may provide an explanation by using the products produced by working a patented invention and the allegedly infringing products and may use diagrams, presentation software or videos to indicate correlations between the patented invention and the allegedly infringing product.
After the presentation, the participants engage in a discussion that allows both parties, the technical advisors, judges and the judicial research official to ask questions about the content of the presentation or to clarify points in the arguments or evidence. The technical advisors may also present explanations about technical matters. These sessions allow all participants to identify issues and deepen their understanding of technical matters.
7.6.6.2 Preliminary view and settlement
Following the explanatory session, the court will prepare a preliminary view on infringement, taking into account the arguments and evidence, including the technical explanations given by the parties.
If the court finds non-infringement, the court closes the proceedings and delivers a judgment. In some cases, the court may recommend the parties compromise and designate a date for settlement. There are a number of reasons why the court may still recommend settlement in these circumstances, including that the case is not strong and the successful party is not sure if they will be successful in IP High Court proceedings, or that the settlement agreement includes a licensing clause.
If the court finds infringement, the court will express its preliminary view, then proceed to the stage for assessing damages. In some cases, the court may recommend the parties settle at this stage and designate a date for settlement. The court expresses this view on the premise that both parties have completed their arguments and the introduction of evidence regarding infringement.
A large number of cases resolved through court settlement tend to favor the patent holder, including cases where a large amount of damages is claimed.262 In Japan, court settlement is widely recognized as an efficient and speedy way to reach an appropriate resolution.
7.6.7 Damages determination
When the court proceeds to the stage for assessing damages, the plaintiff should clarify the allegations regarding the amount of damage, including the relevant statutory provision that constitutes the basis for the plaintiff’s claim for damages.263 If the plaintiff does not make any change to the statement of the claim written in the original complaint, the plaintiff should state so on this date.
The plaintiff or the defendant presents their arguments on price, quantities, costs and other matters relating to the allegedly infringing product or process that are necessary to determine the amount of damage, depending on the nature of the damages claim.264
The plaintiff will then present a document that clarifies their arguments regarding the amount of damages based on the quantities and values introduced by the plaintiff and the defendant, which could include an amendment of the amount claimed in the written complaint.265 Following this, the defendant will present a document that either acknowledges or denies the amount of damages claimed by the plaintiff. If the defendant denies the damages claim, the document has to state appropriate reasons for that denial.
If disputes remain between the parties, the court may order that an opinion of a neutral expert (to be appointed by the court) be obtained for the calculation of damages. In such a case, the parties are obliged to assist the expert witness in their calculation of damages.266
The plaintiff may then counterargue and provide supplementary evidence, and the defendant may do the same. Following this, the stage for determining damages is complete. The court will prepare its final view regarding the amount of damages. It will then conclude the preparatory proceeding and oral argument and deliver a judgment. In some cases, the court may disclose its opinion to the parties and advise them to compromise.
The methods for calculating damages are outlined below in Section 7.7.2.
7.6.8 Conciliation
IP conciliation is designed to provide simple and speedy resolution of IP rights disputes. IP conciliation is suited to patent infringement cases when the issues in dispute are clear but have not been able to be resolved through negotiations between the parties.
The IP divisions of the Tokyo District Court and Osaka District Court provide IP conciliation services.267 While summary courts have general jurisdiction over conciliation cases, the Tokyo District Court and the Osaka District Court handle IP-specific conciliation cases. A case is handled by the district court agreed to by the parties.268
The Osaka District Court has published information on its IP conciliation process in English:
IP conciliation is conducted by a conciliation committee composed of three members: a judge of the IP division of the district court and two experts, such as a patent attorney or a lawyer with extensive experience in IP cases. In cases that involve technical matters, a judicial research official may administer some matters during a conciliation process.270
The parties to an IP conciliation are required to submit their allegations and related evidence by the first day of proceedings, and the conciliation committee is required to provide its opinion verbally by the third date of the proceedings. The committee’s opinion includes not only its determination on the issues but also its view on whether the case would be more suited to litigation, given the difficulties of proof and the complexity of the case.
The parties may then choose to either continue or terminate the conciliation (due to an unsuccessful conciliation process or the withdrawal of the petition). If the conciliation is terminated, the case may return to out-of-court negotiations, or a party may file a lawsuit or request a preliminary injunction. If the parties reach agreement during conciliation, and the agreement is recorded, this record will have the same effect as a judicial settlement.271
If a lawsuit is filed in relation to the same claim as a terminated conciliation, judges of any of the IP divisions other than the division of the judge who served as a member of the conciliation committee will conduct the lawsuit proceedings.
7.7 Civil remedies
This section outlines the remedies a patentee may seek when a person infringes or is found to be likely to infringe a patent right. Remedies discussed include injunctive relief, damages, measures to restore credibility and the return of unjust enrichment.
7.7.1 Injunction
A patentee may demand a person who infringes or is likely to infringe a patent right to stop or to prevent such infringement.272 In other words, injunctive relief is available when a patentee can prove that the patent right is being infringed or it is highly probable that the patent right will be infringed in the future. When the patent is jointly owned, each owner has the right to seek an injunction.
The required infringement includes both direct infringement and indirect infringement – that is, the acts deemed to constitute infringement in Article 101 of the Patent Act. The acts deemed to constitute infringement do not include all acts of aiding and abetting and are limited to the acts stipulated in Article 101. Injunctive relief does not require any intention or negligence by the infringer.
The patentee may demand measures necessary for the prevention of such infringement, including the disposal of products that are infringing, as well as the removal of facilities used for the act of infringement.273 The scope of such measures must be limited to those necessary for the prevention of infringement and must always be accompanied by a demand to stop infringement.
7.7.2 Damages
The act of intentionally or negligently infringing the patent right of another person is deemed to be a tort. Accordingly, a patentee may claim damages under Article 709 of the Civil Code. The requirements for a finding of a claim for tort damages include:
- 1. an infringement of any right or legally protected interest;
- 2. an intentional or negligent act;
- 3. a causal relationship between (1) and (2);
- 4. damage; and
- 5. a causal relationship between (1) and (4).274
Article 103 of the Patent Act provides that an infringer of a patent right of another person is presumed to be negligent in the commission of the act of infringement. A person may reverse this presumption if they can prove there was no negligence. However, it is quite rare that the court finds that an infringer was not negligent. For example, relying on an outside counsel’s opinion erroneously concluding non-infringement or invalidity is not enough to prove there was no negligence.275
Given the complexity in proving patent infringement and resulting damage, once a patentee proves that damage has occurred, the Patent Act sets out a number of presumptions for the calculation of damages. Amounts for damages can only be compensatory. Japanese courts do not award punitive damages.276 Article 102 sets out three formulas to calculate the amount of compensatory damages: lost profits, infringer’s profits and reasonable royalty.
7.7.2.1 Lost profits
Article 102(1) provides that, if an infringer assigned products that constitute the act of infringement, the amount of damages may be presumed to be the total of the following two amounts:
- (i) the amount of profit per unit of the product(s) which would have been sold by the patentee […] if there had been no infringement, multiplied by the portion not exceeding the quantity (minus any quantity of products, circumstances due to which the patentee would have been unable to sell (“specified quantity”)) proportionate to the ability of the patentee […] to work the products (“working equivalent quantity”) within the quantity of products assigned by the infringer (“assigned quantity”); [and]
- (ii) the amount equivalent to the amount of money to be received for the working of the patented invention relating to the patent right […] according to the quantity in the case where there is a quantity that exceeds the working equivalent quantity within the assigned quantity, or a specified quantity (except when the patentee […] would have been able to establish an exclusive license or grant a non-exclusive license on the patent right […]). (emphasis added)
Article 102(1) had originally only included the lost profit formula set out in Article 102(1)(i) above. However, in a case where a patentee does not have the ability to work the products within the quantity of products assigned by an infringer, the patentee would not be able to recover damages in relation to that quantity. The infringer could thus enjoy the profit of such quantity. Such a situation was regarded as undesirable from the perspective of protecting patents by awarding reasonable compensation. Therefore, the provision was amended in 2019 (and came into force on April 1, 2020) to include Article 102(1)(ii), which effectively enables a patentee to claim lost profits for any infringing sales up to the patentee’s production capacity, and a reasonable royalty for any remaining infringing sales (see Section 7.7.2.3).
A Grand Panel of the IP High Court has clarified certain key terminology of Article 102(1)(i):
-
The “product(s) which would have been sold by the patentee if there had been no infringement” only needs to be a product of the patentee whose sales were affected by the infringement – that is, a product of the patentee having a competitive relationship with the infringing product in the market.
-
The “amount of profit per unit” is an amount of marginal profit obtained by deducting the cost additionally required in direct relation with the manufacture and sales of the aforementioned product for the patentee from the sales of the product of the patentee, and the burden of proof resides with the patentee.
-
Even if the patented invention is characterized only in a part of the patentee’s product that worked the patented invention, it is factually presumed that the total amount of the marginal profit obtained by the sales of the patentee’s product is the lost profit of the patentee. However, in circumstances where the portion of a product that is attractive to customers cannot be considered to contribute to all the profit earned by sales of the product by the patentee, the contribution rate may be reduced and deducted from the marginal profit.
-
The “ability (of the patentee) to work” by supplying the product that embodies the invention only needs to be a potential ability. If the patentee is able to supply the quantity of the patentee’s product corresponding to the sales quantity of the infringing product by means such as outsourcing its production, it is reasonable to construe that the patentee has the capability to work the invention. The burden of proof for showing such potential ability resides with the patentee.
-
The “circumstances due to which the patentee would have been unable to sell” prescribed in the provision to Article 102(1) of the Patent Act refers to circumstances that rebut a reasonable causal relationship between the infringement and the decrease in sales of the patentee’s product, and circumstances such as (i) the presence of differences in the business models or prices between the patentee and the infringer (difference of the subject market); (ii) the presence of competitive products in the market; (iii) the marketing efforts of the infringer (brand power and promotion activities); and (iv) the presence of differences in performance of the infringing product and the patentee’s product (functions, design and other features different from those of the patented invention). The burden of proof to demonstrate such aforementioned circumstances resides with the infringer.277
7.7.2.2 Infringer’s profits
Article 102(2) of the Patent Act provides that, if the infringer earned profits from the act of infringement, the amount of profits earned by the infringer is presumed to constitute the amount of damage sustained by the patentee or exclusive licensee.
A Grand Panel of the IP High Court found that “there should be a presumption under the paragraph for a total amount of profit (made by the infringer)” and that the “expenses which may be deducted from the sales of infringing products in order to calculate marginal profit are only any additional costs that were necessitated in direct relation to manufacture and sales of infringing products by an infringer.”278
Furthermore, the IP High Court has indicated that the following circumstances could either “rebut a reasonable causal relationship between profit gained by the infringer and damage caused to the patentee” or overturn the presumption:
-
the presence of differences in the business models between the patentee and the infringer (difference of the subject market);
-
presence of competitive products in the market;
-
marketing efforts of the infringer (brand power and promotion activities);
-
the performance of infringing products (functions, design and other features different from those of the patented invention); and
-
when “a patented invention is implemented for only a part of the infringing products.”279
7.7.2.3 Reasonable royalty
Article 102(3) of the Patent Act provides that a patentee may claim compensation for damage sustained as a result of a negligent infringement of a patent, by regarding the amount the patentee would have been entitled to receive for the working of the patented invention, that is, an amount equal to a hypothetical reasonable royalty, as the amount of damage sustained.
A Grand Panel of the IP High Court held that a reasonable royalty rate for an infringement should be determined by taking into account a number of circumstances such as:
-
the royalty rate set in license agreements for the patented invention, or if there are no license agreements, a comparable royalty rate in the industry;
-
the value of the patent, that is, the technical contribution or significance of the patented invention, and whether it may be substituted with alternative technology;
-
contributions to sales and profit when the patented invention is used for products, and the manner of the infringement; and
-
the competitive relationship between a patentee and an infringer, as well as the business policy of the patentee.280
7.7.2.4 Matters the court may take into consideration
Article 102(4), which was amended in 2019,281 provides that, when a court is determining a reasonable royalty as provided for in Article 102(1) and (3), the court “may take into consideration compensation which the patentee would obtain if the patentee agreed on the compensation of the working of the patented invention relating to the patent right with the infringer on the premise that the patent right had been infringed.”
In both of the Grand Panel cases cited in the two previous sections, the IP High Court used a framework that allowed the amount of damages to be reduced in two steps by taking into account:
-
the degree of contribution of the patent to the infringing product’s value; and
-
other circumstances, in relation to both Article 102(1) and (2).
Under Article 102(5), when an infringer has infringed a patent right without intention or gross negligence, the court may also take these circumstances into consideration when determining the amount of damages. Further, a patentee may claim attorney’s fees as damages under Article 709 of the Civil Code.
7.7.3 Other remedies
7.7.3.1 Measures to restore credibility
Article 106 of the Patent Act provides that, on the request of a patentee, the court may order the person(s) who harmed the business credibility of the patentee by intentionally or negligently infringing the patent right to take measures necessary to restore the business credibility of the patentee in lieu of or in addition to compensation for damages. However, the court rarely grants such requests.282
7.7.3.2 Return of unjust enrichment
A patentee may claim the return of unjust enrichment under civil law against a person who has “benefited” from the patentee’s patent right “without legal cause” and “thereby caused loss” to the patentee.283 For example, when a person works a patented invention without obtaining a license, the patentee may claim the return of an amount equivalent to a hypothetical license fee. A patentee typically claims unjust enrichment when the three-year statute of limitations has run against a claim for damages.284
7.8 Appellate review
As noted in Section 7.3, Japan has adopted a three-tier court system in relation to civil matters, including those relating to patents. A party who is dissatisfied with the patent judgment of a court of first instance (the Tokyo District Court or the Osaka District Court) can appeal to the court of second instance (the IP High Court), and a party who is dissatisfied with that decision can appeal to the court of third instance (the Supreme Court). Any appeal against a patent infringement decision of the district courts is under the exclusive jurisdiction of the IP High Court.285
The IP High Court consists of four divisions. A panel of three judges will usually hear patent infringement cases. The IP High Court may also convene a Grand Panel of five judges for particular matters.286 Article 310-2 of the Code of Civil Procedure provides the following:
In the Tokyo High Court, if an appeal is filed against a final judgment that any of the courts specified in the items of Article 6, paragraph (1) enters as the court of first instance in an Action Involving a Patent Right, etc., a panel of five judges may rule for the panel to conduct a trial and reach a judicial decision on that case; provided, however, that this does not apply to a case that involves an appeal to the court of second instance, against a final judgment in an action for litigation that has been transferred pursuant to the provision of Article 20-2, paragraph (1).
When reviewing district court decisions, the IP High Court may consider both factual and legal issues. The IP High Court’s patent infringement lawsuit process is carried out in accordance with the Code of Civil Procedure and the special provisions of the Patent Act outlined above. The IP High Court will generally focus on the judgment rendered by the district court and the grounds of the appeal, but the court may review all the evidence already submitted by the parties in the district court and new evidence submitted (subject to certain restrictions) by the appellant and respondent in the appeal court process.
The IP High Court renders a judgment revoking the judgment of the district courts or dismissing the appeal after examining the fact-finding and the application of law by the judgment of the district courts. A dissatisfied party may file a final appeal or a petition for the acceptance of a final appeal with the Supreme Court on a question of law against the judgment of the IP High Court.287
7.9 Border measures
A patentee may commence customs proceedings in relation to the importation of allegedly infringing products. When a patentee files a petition for cessation of importation, the Customs office appoints three outside experts from a pool of Japanese patent law experts to decide whether to accept the petition. Requirements for acceptance are that (1) the patent has been infringed, (2) the infringement can be confirmed, (3) the infringing product can be identified at Customs, (4) the petitioner is the owner of the patent and (5) the patent is in effect. The importer is given an opportunity to present an invalidity defense as well as a non-infringement defense.
This process moves very quickly. Once a petition is accepted, it will be difficult to import an allegedly infringing product into Japan because every shipment of the product will need to go through a certification process, which takes some time. If a product is found to infringe a patent, it will be destroyed.
The speed and the potential for a harsh outcome impose significant pressure on alleged infringers. However, in contrast to International Trade Commission proceedings in the United States, the Japan Customs office will often decide to put a petition on hold if parallel court proceedings are pending.
The Meiji era of Japanese history extended from 1868 to 1912.
JPO, History of IP Rights.
Korekiyo Takahashi later served as the 20th Prime Minister of Japan (from 1921 to 1922).
Granstrand, History of Patenting and IP Management, at 7.
Minji Sosyōhō no Ichibu wo Kaisei Suru Houritsu (Act for Partial Revision of the Code of Civil Procedure, etc.), Act No. 108 of July 16, 2003.
See, e.g., WIPO, WIPI 2020, at 11.
JPO, Examination Guidelines.
TAD, Handbook, at 6.
JPO, Status Report, at 30–31.
TAD, Handbook, at 9.
See JPO, Manual for Proceedings, s. 67-05.
JPO, Status Report, at 33.
The remainder were pending opposition cases (10.7 percent), dismissed with corrections (1.0 percent), dismissed without corrections (0.1 percent) or withdrawn (0.3 percent). TAD, Handbook, at 9.
For more information on requests for correction see the section on trials for invalidation below.
See JPO, Manual for Proceedings, s. 54-05.
See JPO, Manual for Proceedings.
JPO, Status Report, at 32.
JPO, Status Report, at 31.
See JPO, Manual for Proceedings, s. 51-04.
See the cases cited in JPO, Manual for Proceedings, s. 31-02 tbl. pp. 5–14.
Tokkyo-hō shikōkisoku (Ordinance for Enforcement of the Patent Act), Ordinance of the METI No. 72 of September 30, 2021, art. 47-3(1); JPO, Manual for Proceedings, s. 51-03.
Tokkyo-hō-tō no ichibu o kaisei suru hōritsu (Act on the Partial Revision of the Patent Act and Other Acts), Act No. 42 of May 21, 2021.
JPO, Manual for Proceedings, s. 51-17.
JPO, Manual for Proceedings, s. 51-19.
JPO, Status Report, at 33.
JPO, Manual for Proceedings, s. 58-01.
TAD, Handbook, at 14; JPO, Manual for Proceedings, s. 58-00.
JPO, Annual Report.
See IP High Court, Rules of Practice.
Supreme Court of Japan, Courts in Japan at 32.
There is no appeal to the court in relation to the Hantei process.
IP High Court, Statistics.
See IP High Court, Rules of Practice.
Chiteki Zaisan Kōtō Saibansho (Intellectual Prop. High Ct) Feb. 28, 2020, Reiwa 2 (ne) no. 10003, Chiteki Zaisan Kōtō Saibansho saibanrei kensaku (Chizai kōsai web) (MTG Co. Ltd v. Five Stars Co. Ltd) (Beauty Instrument Case).
Saikō Saibansho (Sup. Ct) Aug. 27, 2019, Heisei 30 (gyo-hi) 69, 262 Saikō Saibansho Saibanshū Minji (Shūmin) 51 (Anonymous v. Alcon Research Ltd and Kyōwa Hakkō Kirin Co. Ltd).
In this section, “trial or appeal decision” is used to refer collectively to the following decisions: an ex parte appeal decision to refuse to grant a patent; a decision to revoke a patent in an ex parte opposition; a trial decision in an inter partes trial for invalidation; and an ex parte decision to refuse to grant a correction.
Saikō Saibansho (Sup. Ct) March 7, 1995, Heisei 6 (gyō tsu) no. 83, 49(3) Saikō Saibansho minji hanreishū (Minshū) 944 (Commissioner of the Japan Patent Office v. Nihon Kenkō Zōshin Kenkyū-kai Co., Ltd).
Saikō Saibansho (Sup. Ct) Feb. 22, 2002, Heisei 13 (gyō hi) no. 142, 56(2) Minshū 348 (Komaryo Co., Ltd v. Pierre Andre Senizergues).
Makiko Takabe, Jitsumushyōsetsu Tokkyokankeisoshyō (Practical and Detailed Explanation on Patent-Related Litigation) 340 (3rd ed. 2016) [hereinafter Takabe, Practical and Detailed Explanation on Patent-Related Litigation].
Saikō Saibansho (Sup. Ct) March 10, 1976, Shōwa 42 (gyō tsu) no. 28, 30(2) Minshū 79 (Speed Amiki Co., Ltd v. Bunji Okumura) (Knitting Machine Case).
Saikō Saibansho (Sup. Ct) Jan. 24, 1980, Shōwa 54 (gyō tsu) no. 2, 34(1) Minshū 80 (Kyōdō Giken Co., Ltd v. Nihon Kōkan Co., Ltd) (Structure of Food Packaging Containers Case).
Chiteki Zaisan Kōtō Saibansho (Intellectual Prop. High Ct) Sep. 30, 2010, Heisei 22 (gyō ke) no. 10078, Chizai kōsai web (Irs Australia Pty Ltd v. Ozdare Academy Pty Ltd).
Chiteki Zaisan Kōtō Saibansho (Intellectual Prop. High Ct) June 29, 2009, Heisei 20 (gyō ke) 10427, 101 Hanrei jihō (Hanji) 2104 (Tokyo Electron Ltd v. Y ).
Chiteki Zaisan Kōtō Saibansho (Intellectual Prop. High Ct) Oct. 4, 2011, Heisei 22 (gyō ke) 10298, 77 Hanji 2139 (Haier Group Corporation v. Commissioner of the Japan Patent Office).
Chiteki Zaisan Kōtō Saibansho (Intellectual Prop. High Ct) June 24, 2008, Heisei 19 (gyō ke) 10369, 123 Hanji 2026 (Shade Analyzing Technologies, Inc. v. Commissioner of the Japan Patent Office).
Saikō Saibansho (Sup. Ct) March 8, 1991, Shōwa 62 (gyō tsu) no. 3, 45(3) Minshū 123 (Commissioner of the Japan Patent Office v. Boehringer Mannheim GmbH) (Lipase Case).
Shuhei Shiotsuki, Saikosaibansho hanreikaisetsu minjihen heisei 3 nendo (Explanation of the Supreme Court Precedents, Civil Procedure Part for 1991) 39 (1994).
Parameter Patent Case.
Chiteki Zaisan Kōtō Saibansho (Intellectual Prop. High Ct) April 14, 2011, Heisei 22 (gyō ke) no. 10247, Chizai kōsai web (Applied Nanotech Holdings Inc. v. Commissioner of the Japan Patent Office).
Saikō Saibansho (Sup. Ct) June 5, 2015, Heisei 24 (ju) no. 1204, 69(4) Minshū 700 (TEVA Gyogyszergyar Zartkoruen Mukodo Reszvenytarsasag v. Kyowa Hakko Kirin Co., Ltd) (Pravastatin Sodium Case) (final appellate instance).
Chiteki Zaisan Kōtō Saibansho (Intellectual Prop. High Ct) May 30, 2008, Heisei 18 (gyō ke) no. 10563, 224 Hanta 1290 (Tamura Chemical Corporation v. Taiyo Ink Mfg. Co., Ltd) (Solder Resist Case).
Saikō Saibansho (Sup. Ct) April 28, 1992, Shōwa 63 (gyō tsu) no. 10, 46(4) Minshū 245 (Tipton Corp. v. Toho Koki Co. Ltd).
Takabe, Practical and Detailed Explanation on Patent-Related Litigation at 163.
Lipase Case, Shōwa 62 (gyō tsu) no. 3.
Tōkyō Chihō Saibansho (Tokyo Dist. Ct) March 3, 2015, Hesei 16 (wa) no.10402, Saikō Saibansho web (Saibansho web); Osaka Chihō Saibansho (Osaka Dist. Ct) Sep. 12, 2006, Heisei 6 (wa), Hanta, 942, 238.
Pravastatin Sodium Case, at 704-705.
Ryuichi Shitara, “PBP Saikōsaibansho no hanketsu to jissai-tekina mondai” (“PBP Supreme Court Decision and Practical Issues”), 73 Law and Technology 36, 45 (Oct. 2016).
Takabe, Practical and Detailed Explanation on Patent-Related Litigation, at 192.
E.g., Tōkyō Chihō Saibansho (Tokyo Dist. Ct) March 23, 2000, Hei 10 (wa) no. 11453, Saibansho web (Shinwa Seisaku-jyo Co. Ltd v. Furuta Denki Co. Ltd).
Maxacalcitol Case, Hei 27 (ne) no. 10014.
However, the decision regarding Requirement 2 in the Maxacalcitol Case by the Grand Panel of the IP High Court is an interesting approach to this issue and will be a reference for future court decisions.
Osaka Kōtō Saibansho (Osaka High Ct) April 1, 2001, Hei 11 (ne) no. 2198, Saibansho web (Nippon Eli Lily Co., Ltd v. Pharmacia AB).
Chiteki Zaisan Kōtō Saibansho (Intellectual Prop. High Ct) May 27, 2010, Hei 21 (ne) no. 10006, Chizai kōsai web (Yokohama Rubber Co., Ltd v. Yonex Co., Ltd).
Saikō Saibansho (Supreme Ct) April 11, 2000, Hei 10 (o) no. 364, 54(4) Minshū 1368 (Texas Instruments Inc. v. Fujitsu Co., Ltd) (Kilby Case).
On the burden of proof in relation to the defense of invalidity, see Yasuyuki Echi, “Shinsa/shinpan/shinketsu torikeshi soshō mukō no kōben o meguru tokkyo-hō no kihan kōzō to ‘shuchō risshō sekinin”’ (“The Normative Structure of the Patent Law and the ‘Burden of Proof’ of Claims Concerning Examination/Trial/Trial Decision Cancellation Litigation/Invalid Defense”), 71(4) Patento (Patent) 126 (2018).
Chiteki Zaisan Kōtō Saibansho (Intellectual Prop. High Ct) June 30, 2008, Hei 19 (gyō ke) no. 10378, Chizai kōsai web (Shiono Chemical Co., Ltd v. Pfizer Inc.) (emphasis added).
Chiteki Zaisan Kōtō Saibansho (Intellectual Prop. High Ct) Nov. 16, 2016, Hei 28 (gyō ke) no. 10079, Chizai kōsai web (Bridgestone Co., Ltd v. Commissioner of the Patent Office) (emphasis added).
Tōkyō Kōtō Saibansho (Tokyo High Ct) Feb. 19, 2004, Hei 13 (gyō ke) no. 533, Saibansho web (Koninklijke Philips N.V. v. Commissioner of the Patent Office).
Chiteki Zaisan Kōtō Saibansho (Intellectual Prop. High Ct) Sep. 15, 2011, Hei 22 (gyō ke) no. 10348, Chizai kōsai web (Oriental Giken Co., Ltd v. Tosoh Co., Ltd) (emphasis added).
Chiteki Zaisan Kōtō Saibansho (Intellectual Prop. High Ct) Dec. 18, 2018, Hei 29 (ne) no. 10086, Chizai kōsai web (MTG Co., Ltd v. Benoa Japan Co., Ltd); Chiteki Zaisan Kōtō Saibansho (Intellectual Prop. High Ct) June 27, 2020, Hei 31 (ne) no. 10009, Chizai kōsai web (Nissin Iryouki Co., Ltd v. Yuyama Seisakujyo Co., Ltd).
Chiteki Zaisan Kōtō Saibansho (Intellectual Prop. High Ct) Sep. 26, 2018, Hei 30 (ne) no. 10015, Chizai kōsai web (Denso Wave Co., Ltd v. Casio Computer Co., Ltd) (citing Saikō Saibansho (Sup. Ct) July 10, 2017, Hei 28 (ju) no. 632, 71(6) Minshū 861).
Saikō Saibansho (Sup. Ct) July 10, 2017, Hei 28 (ju) no. 632, 71(6) Minshū 861.
Chiteki Zaisan Kōtō Saibansho (Intellectual Prop. High Ct) Sep. 26, 2018, Hei 30 (ne) no. 10044, Chizai kōsai web (Denso Wave Co., Ltd v. Zebra Technologies Japan Co., Ltd).
Tōkyō Chihō Saibansho (Tokyo Dist. Ct) July 13, 2016, Hei 25 (wa) no. 19418, Saibansho web (EHS Lens Philippines, Inc. v. Nikon Essilor Co., Ltd).
Minji shikkōhō (Civil Execution Act), Act No. 4 of March 30, 1979, arts 171–172.
Saikō Saibansho (Sup. Ct) Dec. 9, 2005, 59(10) Minshū 2889.
Tōkyō Chihō Saibansho (Tokyo Dist. Ct) Dec. 3, 2020, Rei 1 (wa) no. 21183, Saibansho web (the defendants in this case were Microsoft Corp. and Nihon Microsoft Kabushiki Kaisha (or, Microsoft Japan Co., Ltd)).
Nobuhiro Nakayama, Tokkyohō (Patent Law) 420 (4th ed., 2019).
Takabe, Practical and Detailed Explanation on Patent-Related Litigation, at 85, 94.
Ryuichi Shitara, “Reiwa-gannen tokkyohō kaisei niyoru sashyō-seido no kaisetsu to sono igi” (“Commentary on the Inspection System Established by the Revision of Patent Act in 2019”), 89 Law and Technology 45, 48 (2020).
IP High Court, Guidebook, at 46–47.
Minji chōteihō (Civil Conciliation Act), Act No. 222 of June 9, 1951, art. 3(1) (Civil Conciliation Act).
Civil Conciliation Act, art. 16. See above for a further discussion of settlement in the context of the two-stage district court process.
Osaka Chihō Saibansho (Osaka Dist. Ct) Oct. 30, 1984, no. 263 Hanta 543 (wa).
A court may award attorney fees, but the amount would usually be limited to approximately 10 percent of the damage.
Beauty Instrument Case, Reiwa 1 (ne) no. 10003.
Chiteki Zaisan Kōtō Saibansho (Intellectual Prop. High Ct) June 7, 2019, Hei 30 (ne) no. 10063.
Chiteki Zaisan Kōtō Saibansho (Intellectual Prop. High Ct) June 7, 2019, Hei 30 (ne) no. 10063.
The statute of limitations is counted from the time when the patentee becomes aware of the infringement.